北京物流信息联盟

学姐说|带你英语作文上一档

2022-06-06 10:42:15

今天这篇 你看了会有收获

——  第 一 山 书 店  ——


~ 国际惯例  先来段音乐 ~



先问打开这篇图文的亲一个问题。

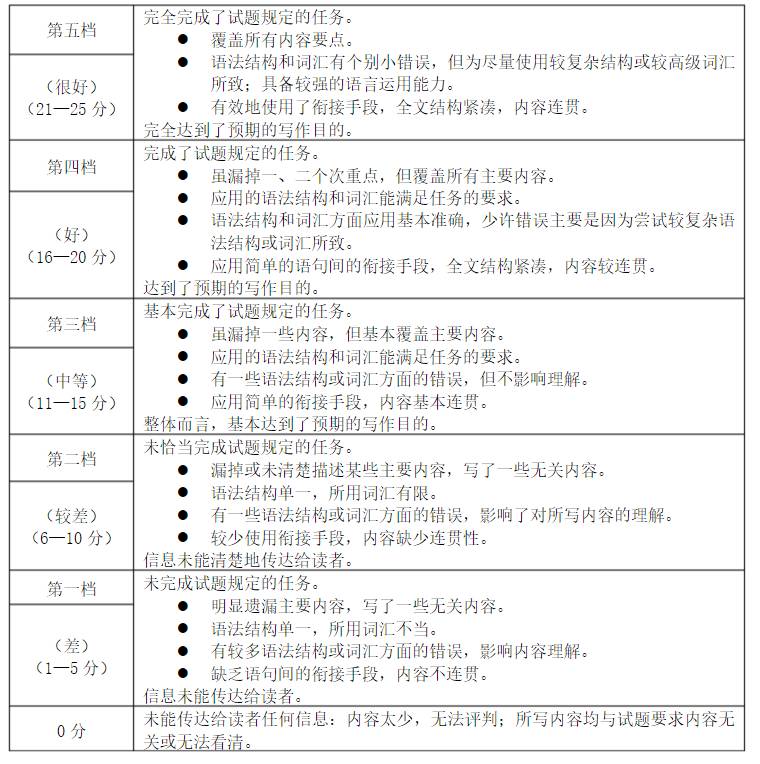
考试说明上关于作文的评分标准有关注过吗?非高三的,有问过自己的英语老师,作文的评分标准嘛~如果没有,不妨和小山一起来看看。


书面表达:

1.本题总分为25分,按5个档次给分。

2.评分时,根据文章的内容和语言 (内容要点、应用词汇和语法结构的数量和准确性、上下文的连贯性及语言的得体性) 初步确定其所属档次,然后以该档次的要求来衡量,确定或调整档次,最后给分。(如果没有使用较复杂的句子结构,评分时将分数降低1个档次)

这一条我的老师和我说过,一般预判基准分是会在17分左右,根据你作文的语言流畅度,有无高级词汇,和有无大小错进行调档。优秀的往上加分,差的往下减

3词数少于130或多于170的,从总分中减去2分。

4.如漏掉1个主要内容要点,将分数降低1个档次。如:“1) 两幅照片反映的内容;

2) 学习和生活中存在的心理问题;3) 解决这些心理问题的办法均分别视为主要内容要点。

5.语言形式错误分为大错和小错。大错包括时态、语态、主谓一致等,小错包括单词拼写错误、小品词用法错误等。

如出现1个大错,从总分中减去1分。如出现1个小错,从总分中减去半分。

6.如书写较差,以至影响交际,将分数降低1个档次。

7.如层次不清楚,写作没分段,从总分中减去2分。


看见了吗,评分标准中最重要的是文章的内容和语言,字只要清晰,卷面整洁不影响老师的阅读体验不会被扣分。不要把作文的分低,甩给自己不漂亮的字,字它可不背这个黑锅。但你的语言很棒内容也很棒,字也超美,会不会老师一阵欣喜给你往22/23打也有可能。能做到最好为什么要降低对自己的要求标准呢,毕竟你那么优秀~是不是另外,英语作文的大小错非常致命哦。

 

各档次划分依据

不准直接跳过上面的作文评分标准就往下看

首先呢,英语作文和语文的作文不一样。英语作文开头需要简洁明了开门见山,且行文注重逻辑清晰。英语作文。。。算了,我结合一篇满分范文给你们讲讲吧~下面这篇是江苏英语高考2016年的范文


先回顾下相关的【写作内容】

1.用约30个单词写出上文概要;

2.用约120个单词阐述你对网络投票的看法,并用2 ~3个理由或论据支撑你的看法。

On-line voting becomes increasingly popular, and many competitions get people involved in it. It is beneficial to some people, while it puts others into a dilemma over whether to vote or not.(完成了写作内容的第一个要求)

In my opinion, on-line voting is an inseparable part of modern life and should be welcomed(对网络投票的看法), since it is no more than a way to participate in public life(理由1). It makes no difference from ordinary voting events(理由2), in which candidates go around to seek supports. In addition, the Internet makes surveying and voting easy and convenient, regardless of time and space(理由3). Furthermore, voting on the Internet makes instant feedback possible.(理由4)(蓝色标注部分为逻辑连接词,使表达更清晰)

To be honest, voters sometimes feel annoyed, not because they hate voting, but because they are divided between emotion and fairness. Things will turn for the better if we can work out some participation rules for people to obey. Therefore, I hold a positive attitude towards on- line voting.(绿色标注部分是为文章增添亮点的副词,高级词汇和词组

再说说要点这个问题,有的同学不经过思考就下笔,往往到最后你会发现,你第二段也在阐述了题目要求的2~3个理由,也没有明显的语法错误,但是为什么拿不到分呢、?


因为你说的那些理由到最后都变成了同一个


好比别人问你

你为什么喜欢xxx

你的回答是这样的

1、她长的很漂亮,我喜欢

2、她眼睛漂亮,我喜欢

3、她手漂亮,我喜欢


你说来说去还是在

重复你的第一个理由


你应该这样说


始于颜值,敬于才华,合于性格,久于善良,终于人品


从不同的角度来论述你的想法


还有看清文章的类型

漫画类 

开头逃不了This  thought-provoking cartoon/drawing vividly shows us that/reveals/reflects that


社会焦点类

开头你可能就要这样写

At present,there is a wide spread concern that……日前,某事引起普遍关注。

....,which attract/draw/catch our attention. 某事引起了我们的注意


xx类

开头你可能要这样xxxxx


这些需要你们自己整理

网上有的整理的也很好

包括一些高级词汇


有时候学校会发这类的讲义

碰到认真负责的英语组

整理的内容会非常好


(在此感谢盱中16年的高三英语组

那年的讲义

看得出来真的很用心)


但是这种讲义一般发的比较晚


如果你想用于模考的实践中

我真心是劝你走在老师的前面

老师没有义务做那么多工作

你想拿高分 就要比你周围的懒虫勤奋



换一种思维方式

你比老师要求的早做

你也是领先在那些

等老师布置任务的同学前面了


另,我和15年高考英语考了113的姑娘聊过

(那年省最高应该是115)

我和她的想法是一致的

咱们省英语最好用的资料是38套

作文这一块 38套上的英语范文

基本质量是没话说的


欢迎给码字加找资料三小时的小山

 打个赏 么么扎


友情链接

Copyright © 2023 All Rights Reserved 版权所有 北京物流信息联盟