北京物流信息联盟

“吹”出来的“疾病”——肺功能实验室之感控介绍

2022-06-06 10:09:46

点击标题下「SIFIC官微」可快速关注

“吹”出来的“疾病”

肺功能实验室之感控介绍

作者:

孔志斌

肺功能检查是研究呼吸生理的一种工具,在肺部疾病的诊断中起着至关重要的作用,如阻塞性气道疾病、限制性肺疾病等;肺功能的评价也广泛应用于术前患者风险评估、临床试验评价,比较各种呼吸系统疾病的药物功效,作为各种职业性肺疾病的诊断筛查。作为成熟而客观的医学研究工具,肺功能目前已广泛应用于临床各科室以及体检等行业。

广义的肺功能实验室检查项目涵盖有肺功能、脉冲振荡、支气管激发试验、诱导痰、心肺运动试验、六分钟步行试验等。在进行这些测试时,受验者需要进行不同的呼吸动作如潮气呼吸、用力呼气、深吸气等,以及由此诱发的咳嗽反射,均可使试验者的唾液、飞沫颗粒、口腔分泌物、食物残渣等污染沉积在肺功能仪器表面或呼吸管道回路中,给下一受试者造成潜在的交叉感染风险,尤其是当受试患者合并传染性病毒和细菌感染时。

目前已经有一些间接证据认为肺功能检查过程中存在交叉感染,尽管相关的感染病案报告少见。早先国外研究报道已从肺功能仪器中分离出多种机会致病菌和真菌等微生物,包括:结核菌(TB)、假单孢菌、耐甲氧西林金黄色葡萄球菌(MRSA)、军团菌、曲霉菌、人类免疫缺陷(HIV)病毒、肝炎病毒、鼻病毒及其他上呼吸道菌群。因此,我们有理由认为通过肺功能实验室导致受试者交叉感染的风险是真实的,建立与完善与之相关的预防感染的控制措施显得十分重要。

当前国内外尚无相关肺功能实验室感染预防与控制的统一指南。2005年美国胸科学会(ATS)和欧洲呼吸学会(ERS)强调了肺功能检查感染控制和预防的必要性,并提出了相关建议;其中应包括的内容有:清洁、消毒、使用个人防护设备、并培训技术人员,强调所有的肺功能实验室建立后,医护人员必须经过适当培训相关的安全防范措施和指导方针。

现参考相关文献,分享介绍肺功能实验室感染预防与控制领域的内容如下。

肺功能实验室感染致病微生物来源:

在肺功能实验室致交叉感染的来源多样化,包括直接接触、雾化颗粒、唾液和皮肤接触。其中,交叉感染通过直接接触和通过污染的唾液和体液带来的间接传播风险最高。

病原微生物总的致病性取决于许多因素,包括:菌源与种属、接种率、室温下暴露的存活力,感染的途径,病原菌的气溶胶颗粒大小,实际的病原菌感染剂量。被感染者的宿主因素在获得感染疾病的风险中也起着重要作用。

皮肤接触

直接接触皮肤的主要感染源为鼻病毒和洋葱伯克霍尔德菌,特别是肺囊性纤维化患者反复肺功能评估测试极易交叉感染洋葱伯克霍尔德菌,免疫功能低下的患者,有更高的上呼吸道正常菌群交叉感染的风险,包括流感嗜血杆菌、卡他莫拉菌、肺炎链球菌。

飞沫和雾化颗粒

飞沫和雾化颗粒是迄今为止在肺功能实验室感染传播最常见的模式。感染的上呼吸道飞沫及雾化颗粒可能释放含有各种各样的微生物(在室温下其病原体活力甚至被发现可保持长达9小时以上),包括病毒、细菌和分枝杆菌,有可能引起呼吸道病毒感染(流感)、麻疹、水痘、细菌性肺炎、肺结核等。已经有在肺功能检查中交叉感染结核分枝杆菌的报道,从呼吸管路碎屑和洗涤对微生物学的研究中也发现了抗酸杆菌培养生长。

仪器设备

肺功能仪器设备传播的感染一直是被主要关注的问题,推荐受试者通过口罩、呼吸阀间接与测试仪器设备连接。但口罩有细菌污染的风险也最大(92%),其次是近端管路(50%),从而仍增加交叉感染的风险,故重复使用前后需加以清洗消毒或更换。迄今为止尚未见无污染组件的报道。

口罩、呼吸阀和肺功能仪管路易被病人的唾液污染(富含致病微生物),诸如HIV、HBV、HCV、HDV等病毒,也可以传播其他微生物:施氏假单胞菌、凝固酶阴性的葡萄球菌、diptheroids、奈瑟氏菌。维护不善的管路和口罩也易滋生真菌如曲霉、隐球菌。

雾化器是肺功能室在支气管激发或舒张试验、诱导痰试验时,常用到的装置。研究发现,当没有清洗与维护,可定植假单胞菌、金黄色葡萄球菌、蜡样芽孢杆菌、洋葱伯克霍尔德菌。

峰流速仪也是肺功能实验室的潜在感染源,有较高的呼吸道病毒、耐甲氧西林金黄色葡萄球菌(MRSA)和真菌感染传播的危险。虽然预期赋予高传染的风险,但目前为止,只有一项研究到了峰流速仪的真菌污染,且没有作为交叉感染病例报告。

实验室基础设施

肺功能实验室的基础设施对交叉感染的传播也起着重要的作用。相关因素主要有:不洁区域的暴露,空调、温度和湿度条件,灰尘、室内装饰等。因为军团菌在空调冷却塔水系统中已被普遍检出,强调在肺功能实验室空调必须定期维护。

肺功能实验室感染预防和控制的措施

个人卫生防护

要普遍提高相关医务工作者对肺功能室感染预防和控制认识,且正确的个人卫生防护措施是必不可少的。如戴手套和其他一些屏蔽装置可以减少那些处理咬嘴、管道或阀门的专业技术人员被感染的风险。在给那些有活动性肺结核或者是那些可以通过咳嗽传播的其他疾病的患者进行肺功能检查时,技术人员应该戴口罩。当检测那些免疫系统受损伤的患者时,也需要戴口罩来“反向隔离”。通过正确洗手预防感染的传播,已被证实是最基本最有效的措施,每次脱手套后,或是在检查患者前后都应该进行洗手。

图1 接触患者前后洗手:(A)洗手液(B)正确洗手

患者的筛查及隔离

如何识别交叉感染风险高的患者是大多数肺功能实验室面临的常见问题。在这方面可探讨的措施包括:培训及规范在接触结核、免疫功能低下患者时进行特殊标识和提示,检查前后鼓励戴外科口罩,在单独的房间进行隔离检查,检测后设备拆卸、消毒使用等。

仪器的清洗、消毒和维护

重复使用的口罩、鼻夹在每次使用前,呼吸管路、阀门和其他的连接部分应定期拆卸下来,进行清洗、消毒或灭菌。 年版的《消毒技术规范》。主要步骤包括:

(1)水洗。严格按要求清洗干净,管路中如有痰痂或血渍等污物,需用多酶清洗液浸泡后,再彻底清洗干净。

(2)充分接触和浸泡。常见消毒液的有效氯浓度要达到1g/L,或者直接采用2%戊二醛溶液,后者更为常见。消毒液要每周更换一次,条件允许还要进行消毒液浓度的监测。常规浸泡时间30 min,如遇到呼吸道传染性疾病或特殊感染的患者时,可按规范要求延长浸泡时间。

(3)纯化水冲洗。

(4) 晾干备用,保存时间不超过1周。

图2(A)消毒可重复使用的传感器

(B)消毒科重复使用的口罩、垫片、鼻夹。

肺功能仪

肺功能仪应该按照制造商推荐的方法进行清洗消毒。容积式肺量计,每检查一个患者之后都应该用它们实际的总容积冲刷至少5次,这种空气冲刷有助于清除飞沫颗粒或是类似的空气传播颗粒。水封屏式肺量计应该至少每周进行一次灌洗,完全晾干后,要用蒸馏水再次灌注。关于清洗的频率,2005年的ATS和ERS并没有推荐确切数值,主要根据制造商推荐的方法来具体执行,但清洗的频率应该与完成肺功能检查的人次数成比例。需要强调:反复使用的传感器的清洗,既要考虑预防感染,同时还是要保证传感器的准确性。在每次拆卸、清洗消毒和晾干组装后,仪器应该重新进行定标。

用于支气管舒张和支气管激发试验的小型雾化器,如重复使用应该进行消毒,也可以通过使用一次性的咬嘴或是“储物罐”来防止雾化装置感染。使用单向阀接口可以避免来自峰流速仪的交叉感染。行诱导痰检查时,相关试管、培养皿、聚丙烯离心管等均应高压消毒。

呼吸过滤器的应用

近年来,新型的呼吸过滤器的应用已成为许多肺功能室减少交叉感染的方法之一。在受检者与肺功能仪器之间放置一个有效的呼吸过滤器,不仅可保护受检者,防止呼吸回路中沉积的微粒被吸入;同时也可保护整个肺功能仪器的呼吸回路,防止受检者呼出气中所包含的微生物对仪器造成污染。有报道高效的过滤器对细菌过滤率可以达到>99%的程度,但对较小的微生物例如病毒的滤除效果还不太清楚。在预防SARS患者肺功能检查的交叉感染的实践中,有人推荐应用相应的呼吸过滤器。需要强调的是,即使使用呼吸过滤器,也并不能降低对肺功能仪器常规清洗和灭菌的要求。

图 3细菌过滤器

实验室工作环境清洁与消毒

需加强通风,打开窗户,增加自然风的流通,有条件最好应用空气过滤器,联合紫外线消毒,并保证足够的循环通气量。

图 4空气消毒器

结语

如前所述,当前有关肺功能实验室的感控防治,尚无统一的规范化指南,在国内亦未见相关高质量的研究文献。了解及评估国内肺功能实验室病原体的暴露情况,评估及制定符合国情的肺功能实验室感染控制策略及其有效性,是未来的研究方向。


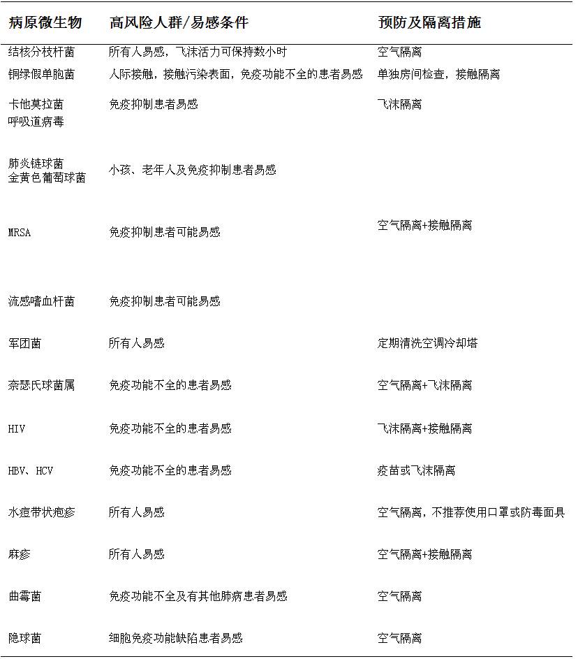
表1 肺功能室潜在病原体及建议预防措施

空气隔离措施包括:1.使用个人防护用具 2.戴N95口罩 3.为这类患者使用单独设备,用后立刻掩埋或消毒 4.使用单独负压病房。

接触隔离措施包括:1.接触病人后洗手 2.每次更换咬嘴 3.患者在受试前后用洗手液洗手 4.增加咬嘴到传感器的距离以减小设备污染 5.有急性感染的医务人员应尽量远离肺功能实验室,如可能,仅已接种疫苗人员接触感染患者。

飞沫隔离措施包括:1.使用个人防护用具2.两次测试间隔有足够的飞沫沉降时间3.试后清洁表面。

表2 肺功能室感染控制方法

孔志斌:上海交通大学附属第六人民医院东院呼吸内科


参考文献:

1.Shweta Amol RasamKomalkirti Keshavkiran ApteSundeep Santosh Salvi. Infection control in the pulmonary function test laboratory. Lung India 2015 Jul-Aug; 32(4): 359–366.

2.宋元林,李丽.肺功能检查交叉感染预防和控制.中国实用内科杂志,2012,32(8):601-604.

3.高怡,郑劲平.肺功能检查的感染预防与控制.中华结核和呼吸杂志,2005,28(7):486-488.


[本文图片来自互联网,如有侵权请告知,本文仅代表作者本人观点]

图文编辑:独白

审稿:高晓东 马嘉睿


友情链接

Copyright © 2023 All Rights Reserved 版权所有 北京物流信息联盟