北京物流信息联盟

汇总!各地对村卫生室中医药服务能力的规定

2022-01-27 09:00:35

背景


要将实施基层中医药服务能力提升工程与探索建立分级诊疗制度结合起来,充分发挥中医药简便验廉的作用,将患者“留”在基层。

中医药绿色健康的特点,以及集养生保健和防病治病于一体、“天人合一”的整体观、讲究辨证施治和综合施治、重视治未病等理念和方法,越来越得到社会的认可。因此,在推进健康中国建设中,一定要立足于人口多、底子薄这个基本国情,充分发挥中医药“简、便、验、廉”的优势和治疗方式灵活的特点,突出以基层为重点,持续实施提升工程,努力为城乡居民提供全生命周期的中医药健康服务。


 ——国家卫计委副主任、中医药管理局局长王国强


去年国家卫计委联合制定的《基层中医药服务能力提升工程“十三五”行动计划》中,明确要求到2020年70%的村卫生室具备中医药服务能力。


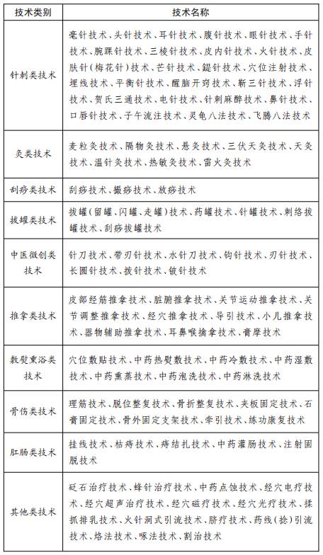
附件:1、基层中医药服务能力提升工程行动计划考核评价指标


2、中医医疗技术目录


而各地为了执行、落实此行动计划,已分分出台地方实施方案,其中都对村卫生室提供中医药服务能力进行了硬性要求,像陕西、宁夏、江西等省份的要求和国家《行动计划》一致,而有些省份甚至对中医药服务能力下达覆盖指标只增不减。


甘肃:80%的村卫生室具备中医药服务能力


今年6月,甘肃省出台的行动计划实施方案要求到2020年底,80%的村卫生室具备中医药服务能力。基本实现城乡每万居民有0.4-0.6名合格的中医类别全科医生,80%以上的村卫生室至少配备1名能够提供中医药服务的乡村医生或中医类别(临床类别)医师或乡村全科执业助理医师。具体举措:


1、在人才队伍建设方面,将对现有基层中医药人员通过岗位培训、外出进修、跟师学习等方式,提高岗位技能。继续举办“西医学中医、中医学经典”研究生班和3个月以上的脱产学习班,继续开展全省五级中医师承教育。


2、对在职在岗以西医药知识为主的全科医生和乡村医生、临床类别医师等基层卫生技术人员,加强中医药知识和技能培训,规范和提高其运用中医药诊疗知识、技术方法处理基层常见病和多发病的基本技能,鼓励基层西医人员提供中医药服务。将中医药作为乡村全科执业助理医师资格考试、岗位培训、继续教育的必要内容。


3、要求各县(区、市)要依托基层常见病多发病中医药适宜技术推广县级基地,有计划、有针对性地对辖区内基层医疗卫生机构推广10类30项以上中医药适宜技术,为每个基层医疗卫生机构至少培训1名适宜技术推广人员,80%以上的村卫生室能够按照中医药技术操作规范开展4类以上中医药适宜技术。


安徽六安:今年努力实现85%以上的村卫生室能够提供中医药基本医疗


据六安新闻网四月报道,六安市今年将着力加强基层中医药服务能力建设,努力实现85%以上的村卫生室能够提供中医药基本医疗。举措:


1、做好基层中医药人员选拔,充分发挥具有中医药一技之长和确有专长人员在基层卫生服务中作用。


2、积极开展基层医疗机构示范中医科建设创建工作,鼓励支持基层医疗机构创建全国基层中医药工作先进单位。


3、继续推进县中医医院对口支援乡镇卫生院工作,配合省中管局开展三级中医医院专家和基层中医药骨干1对1结对帮扶,全面提升基层中医药服务能力,让基层群众在“家门口”享受到更为“简、便、验、廉”的中医药服务。


江苏: 95%以上的村卫生室具备持续、稳定地提供中医药服务的条件


今年3月,江苏省实施方案出台,到2020年,95%以上的村卫生室具备持续、稳定地提供中医药服务的条件。65岁以上老年人和0-36个月儿童中医药健康管理率达到65%。


在加强基层中医药人才队伍建设方面,方案指出强化以全科医生为重点的基层中医药人才队伍建设,推进中医类别全科医生(含助理全科医生)培养,实施农村订单定向医学生免费培养和全科医生特设岗位计划等人才培养、聘用工作到2020年,基本实现城乡每万居民有0.4-0.6名合格的中医类别全科医生, 95%以上的村卫生室至少配备1名能够提供中医药服务的乡村医生或中医类别(临床类别)医师或乡村全科执业助理医师。


方案还提到,将积极推进家庭医生中医药签约服务,每个家庭医生团队能配备提供中医药服务的医师或乡村医生。根据各级各类中医医疗机构功能任务、服务范围以及人民群众对中医药服务的需求等因素,按县域、市区、市域、省域逐级、分片组建纵向中医医联体。在县域,以县级中医医院为龙头,探索实行县乡村一体化管理,建立紧密型医联体。继续推动分级诊疗、双向转诊工作,完善中医类别医师多点执业的方法和形式,鼓励城市二级以上中医医院医师到基层医疗卫生机构多点执业或者定期出诊、巡诊。


山东:75%的村卫生室具备与其功能相适应的中医药服务能力


今年发布的《山东省“十三五”卫生与健康规划》中,明确加速中医药服务升级。健全公立中医医疗机构为主导,非公立中医医疗机构共同发展,基层中医药服务能力突出的中医药健康服务体系。以提高中医药疗效和治愈率为核心,加强中医重点专科建设,提高危急重症、疑难复杂疾病的中医诊疗服务能力和中医优势病种的中医门诊诊疗服务能力。统筹用好中西医两方面资源,提升基层综合服务能力,力争使75%的村卫生室具备与其功能相适应的中医药服务能力。


重庆:85%以上的村卫生室能够提供中医药基本医疗


据4月重庆日报报道,重庆实施方案规定,到2020年,在重庆市建立起以区县级中医院(含中西医结合医院)为龙头、基层医疗机构为主体的基层中医药服务体系,完善服务能力,推广中医药适宜技术,实现人人基本享有中医药服务。具体举措:


1、基层中医实现“订单式”培养。即定向培养去向为重庆市乡镇卫生院、村卫生室等基层医疗机构的中医专业学生。这类医学生毕业后,将在户籍所在地的基层医疗卫生岗位就业并至少服务满6年。将实施农村订单定向免费中医专业医学生培养计划等人才养、聘用工作,建立基层医疗卫生机构新进人员按比例配备制度,保证每年新增中医医师比例要达到30%左右。


2、对现有基层中医药人员,将通过岗位培训、外出进修等方式,提高技术水平,吸引、鼓励名老中医培养基层中医药骨干人才。“十三五”期间,培养县乡村中医临床技术骨干500-800名,开展短期中医药培训2万人次。到2020年,基本实现城乡每万居民有0.4-0.6名合格的中医类别全科医生。


湖北:90%的村卫生室能够提供中医药服务,服务的可得性、可及性明显改善。


今年湖北下发的《关于全面推进中医药发展的实施意见》,明确目标,到2020年,90%的村卫生室能够提供中医药服务,服务的可得性、可及性明显改善。其中重点任务:


1、全面建成以中医类医院为主体、综合医院等其他类别医院中医药科室为骨干、基层医疗卫生机构为基础、中医门诊部和诊所为补充、覆盖城乡的中医医疗服务网络。


2、持续实施基层中医药服务能力提升工程,提高县级中医医院和基层医疗卫生机构中医优势病种诊疗能力,大力推广中医药适宜技术。


3、大力发展民族医药。加强恩施州民族医疗机构、民族医药重点专科以及民族医药人才队伍建设,加大民族医药传承保护与理论研究力度,推动民族医药产业发展。


4、放宽中医药服务准入。改革中医医疗执业人员资格准入、执业范围和执业管理制度,根据执业技能探索实行分类管理,依法落实中医诊所备案管理制度。改革传统医学师承和确有专长人员执业资格准入制度,允许取得乡村医生执业证书的中医药一技之长人员在乡镇和村开办中医诊所。对社会资本举办只提供传统中医药服务的中医门诊部、诊所,在医疗机构设置规划和区域卫生发展规划方面不作布局限制。保证社会举办和政府举办中医医疗机构在准入、执业等方面享有同等权利。


5、推动基层医疗卫生机构和中医医疗机构将中医药服务延伸至社区和家庭,面向老年人群开展上门诊视、健康查体、保健咨询等服务。


云南:80%以上的村卫生室要能够提供中医医疗和健康保健服务


云南省中医药管理局局长郑进强调,要进一步完善中医药服务体系,基本解决“有地方看中医”的问题。原则上80%以上的村卫生室要能够提供中医医疗和健康保健服务。


进一步加强中医药人才队伍建设,彻底解决“有人看中医”的问题。到2020年,每千人口中医类执业(助理)医师要达到0.4人以上,每个村卫生室至少有1名能够提供中医药服务的乡村医生。


进一步提升中医药综合服务能力,改善“中医看得好病”的问题。村卫生室能够规范提供5类以上中医药适宜技术。


各地实施方案接踵而来,我们基层医生,面对如此大的机遇和挑战,又该如何去应对?我个人认为:


1、转变心态,理解政策


:“中国医药学是一个伟大的宝库,应当努力发掘,加以提高。:“中医药学是中国古代科学的瑰宝,也是打开中华文明宝库的钥匙。”我们,尤其是非中医专业的基层医生,首先要认识到中医是有效的,要坚持中医药“理论自信、临床自信和道路自信”。而今年是宣传贯彻中医药法的第一年,依法保护、发展中医药的时代已经来临,我们要抓住机遇,积极学习中医药。


2、脚踏实地,认真学习


中医不是仅凭几本书、几首口诀就能学会学懂的,它有自身一套完整的理论体系,我们在学习中不能偷懒懈怠,要多思多想。像初学者很容易被“阴阳”、“五行”、“藏象”学说“弄晕”,比如“左肝右肺”,这完全和我们所学的解剖知识相悖,但这里的肝不是指肝脏的实体,而是肝气的意思。肝气主生发,应的是东方之象,东方在古代就是左边,古人是“左东右西”来看世界的。肺气主肃降,应的是西方之象,所以说“右肺”。肝和肺,一升一降、升降有序则气机条达。


3、学以致用,反复实践


古人云“读书而不临证,不可以为医,临证而不读书,亦不可以为医”。 “熟读王叔和,不如临证多”。在熟悉掌握了理论知识后,可以先尝试些容易“上手”的中医操作技能,比如:拔罐、穴位敷贴、刮痧、悬灸等。在临证过程中多思考、多观察、多总结,做好病情回访。


后记


中医特色的医改路是大势所趋,处于三级医疗网最网底的我们,一定要清醒认识到当前自身的困境,停止抱怨吧,做好准备,把握机会,仰望天空,脚踏实地。



作者:忙茫村医

来源:红杏e生

投稿邮箱:hxbjb@jcys.com



重要播报

北京协和医学院基层全科医生研修班

6月26日即将开班!

让我们欢聚北京协和医学院


研修班概况

1、教学单位:北京协和医学院继续教育学院。

2、学习时间:计划2017年6月26日-30日,26日报到,27日-29日学习,30日旅游。

3、学习地点:北京协和医学院校本部。

4、授课老师:由北京协和知名副教授级和副主任以上级医师担任授课。

5、结业方式:培训结束,考核合格后北京协和医学院继续教育学院统一颁发结业证书。


报名方式:拨打400 915 8120在线报名




点击“阅读原文”,了解北京协和“基层全科医生研修班”更多详情内容

友情链接

Copyright © 2023 All Rights Reserved 版权所有 北京物流信息联盟