北京物流信息联盟

【万和聚财】两市反弹还会继续,但全面反弹之后可能会重启板块轮动,我们持续看好煤炭、有色、医药、软件服务等板块

2022-06-03 16:24:30

            


深南视点

昨日两市全面反弹,深圳市场反弹幅度远高于沪市,家用电器、酿酒、软件服务、半导体、食品饮料、电器仪表、医药、酒店餐饮、电脑设备等板块表现抢眼,权重版块相较于上述板块表现较弱。


深南视点认为,两市反弹还会继续,但全面反弹之后可能会重启板块轮动,我们持续看好煤炭、有色、医药、软件服务等板块,调入电脑设备板块入灯塔,持续关注深圳三大指数成份股,持续推荐布局创业板。



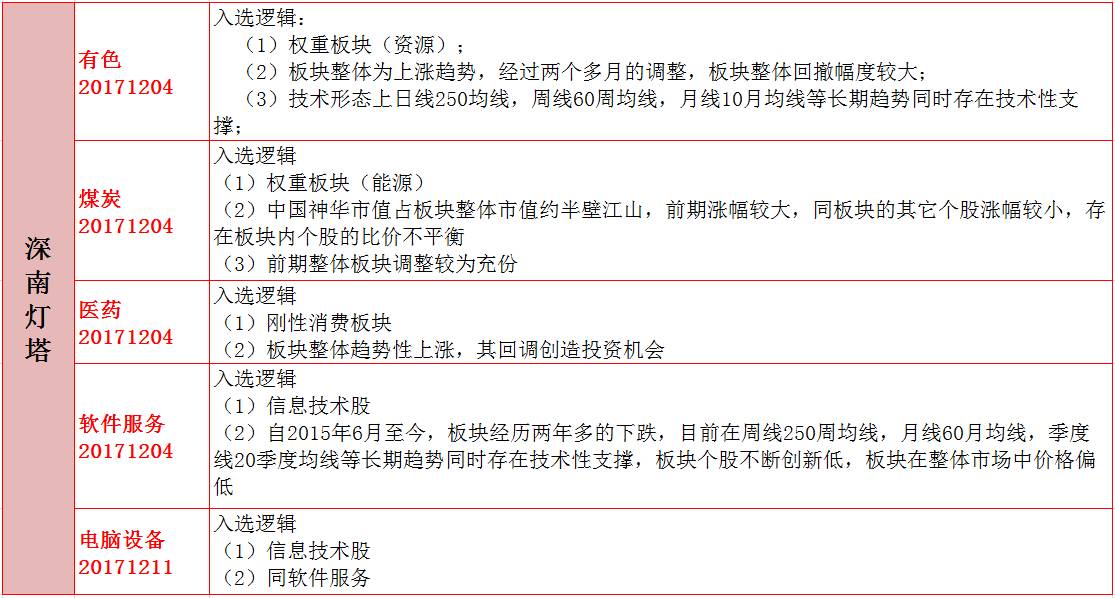
深南灯塔





深南瑶池

我部以市场整体的比价关系为前提,选择“价值洼地”或正在营造行情的板块进行投资,组合首先配置板块内市值最大的龙头企业,其次配置行业内基本面或技术面特殊的具有冲出力的个股,以优质、成长类上市公司作为入池标的。根据深南灯塔排序分为有色、煤炭、医药和软件服务。





深南模拟




深南收益



免责声明

   本资讯出处为万和证券股份有限公司深圳深南大道证券营业部,该资讯仅供万和证券股份有限公司客户使用。由本公司投资顾问撰写,报告根据国际和行业通行的准则,以合法渠道获得这些信息,尽可能保证可靠、 准确和完整,但并不保证所述信息的准确性和完整性。本资讯不能作为投资研究决策的依据, 不能作为道义的、 责任的和法律的依据或者凭证,无论是否已经明示或者暗示。对于本资讯所提供信息所导致的任何直接的或者间 接的投资盈亏后果不承担任何责任



市场有风险,投资需谨慎!
市场有风险,投资需谨慎!
市场有风险,投资需谨慎!



长按识别下图二维码关注,了解更多资讯

微信ID:whzqsndd





友情链接

Copyright © 2023 All Rights Reserved 版权所有 北京物流信息联盟