2022-06-27 12:24:46
请点击上方蓝字“云山珠水经济茗居” 添加关注
【解码地产调控】专题引子:地产调控的目的不仅是为了保持房地产市场的健康可持续发展,更重要的也是为了保持经济的可持续发展。2017年9月22日和23日,七地密集出台房地产调控政策。其中,重庆、南昌、南宁、长沙、贵阳和石家庄六城均为“限售”政策,西安则出台新政规定商品房在调整价格前,须向物价局进行价格申报。基于房地产调控的再次升温之大背景,云山珠水经济学团队拟组编和依次推送团队成员发表的关于房地产调控的10篇高水平论文,试图通过深度探讨中国房地产治理问题,为“安得广厦千万间,大庇天下寒士俱欢颜”的“居者有其房”之大治景图献言献策。
本文由云山珠水经济学团队成员肖仁华博士联合中山大学管理学院李仲飞教授和数学与计算科学学院杨利军博士在经济学权威期刊《经济评论》发表题为《基于集合经验模态分解技术的中国房地产周期识别研究》的高水平论文探讨中国房地产治理问题,强调应识别中国房地产周期规律,房地产调控应重在控制货币增速和加大土地供给两方面。该文章自刊出以来,已被下载405次,被引用6次。
作者简介
肖仁华,男,汉族,1984年生,江西峡江人,现任广西来宾合山市副市长。2013年7月毕业于中山大学岭南学院(金融学专业),获经济学博士学位,师从长江学者特聘教授、珠江学者特聘教授、前中山大学管理学院执行院长李仲飞教授。研究兴趣包括新制度经济学、金融经济学、金融市场与投资等。本科毕业后在宜春中学参与教学与管理工作两年。攻读硕士、博士学位期间,参与多项课题研究。主要包括国家自然科学基金重点项目“房地产及其金融资产的定价与风险管理”、 国家杰出青年科学基金项目“金融资产配置、资产定价与风险管理” 等。在《经济评论》、《当代财经》、《求索》等CSSCI期刊上发表论文多篇。
研究摘要
本文运用1991.1至2011.12的房地产销售价格指数的月度数据,结合最新发展的EEMD技术,从多尺度识别了我国房地产市场内在的准周期成分。准周期的识别过程就是房价形成因素的寻找过程。以房地产改革元年1998年为数据分断点做比较研究和稳定性检验,对应的准周期得到再次识别,增强了结论的可信度。研究表明:从1991.1至2011.12的样本期间来看,(1)房地产市场供给弹性不足;(2)货币因素在房价形成中的贡献最大;(3)长期经济增长因素贡献很小,不是驱动房价的主要力量。房改后,前三点结论依然成立,然而,(4)货币供给对房价增长主导性进一步增强;(5)长期因素的相对方差贡献变大了,房价与经济发展水平关系更紧密。根据结论,本研究建议房地产调控应重在控制货币增速和加大土地供给两方面。
结论建议
本文的实证研究表明:投机导致的高频波动异常激烈;货币因素贡献最大,房改后还有增大的趋势;随着房地产市场的高速发展,供给方面的占比并没有明显变化,供给弹性不足;此外,从相对方差贡献看,长期经济发展因素在房地产价格形成中的贡献很小,这说明了长期以来我国房地产价格与经济发展水平不相匹配。
总体来看,每个IMF的方差贡献及其经济含义在逻辑上是自洽的。我们的研究发现,货币因素贡献最大,房改后高达45.01%,同时发现近期投机猖獗,之所以有投机的存在,其实取决于两个关键的条件,一是要有充裕的资金,二是房地产供给缺乏弹性,而这两个条件刚好在本文的实证结论中得到满足。如果市场上没有充裕的资金储备,不管预期投机前景如何的美好,智慧如何的汹涌,一切终将成为无源之水,无水之木;同样如果房地产供给弹性无穷大,再多的货币之水也会被庞大的市场吞没,投机冲动将缺乏根基。
基于本文结论,从根本上讲,要让我国的房地产市场回归理性,回到健康可持续发展的轨道上来,主要调控措施应该包括管好货币供应和加大土地供给,打击恶意囤积土地的行为,而不是南辕北辙。具体地,严格控制货币发行速度,特别是要对房地产市场的贷款进行窗口管理,避免由于强大利益集团的作用引导大量资金流向房地产市场,造成房价高企。同时,大力加强金融市场建设,拓宽投资渠道,吸引过剩流动性均衡运动。改革土地出让制度,增加土地供给,最根本的是改革现存的财权与事权不对称的财政分权制度上,减低地方政府对土地财政的依赖程度。短期要严厉打击开发商的土地囤积行为以及捂盘惜售现象。
本文尽管冠名为周期研究,其实从分解过程来看就是研究房地产价格影响因素的实证分析,全文的很多结论还有待更加合理的解释,而其中解释货币为何更多地流向房地产市场而不是其他资产市场是笔者接下来研究的方向。
全文来源:李仲飞、肖仁华、杨利军,“基于集合经验模态分解技术的中国房地产周期识别研究”,《经济评论》,2014年第04期,第108-121页。
云山珠水经济茗居由云山珠水地区(广州)十位志同道合的经济学博士组成的团队发起运营,在茗茶和经济思想交融之中,跟踪与分享产业经济、发展经济、金融投资和国际经济等方向的前沿信息,把握经世济民的第一手资讯,服务社会。
扫描添加关注,免费收阅第一首经济资讯!
附录:文章全文
一、引言
自2003年明确房地产业的支柱地位以来,我国房价一路上扬,,结果是屡调屡高,被戏称为“空调”。特别是近两年,即使延续限购令等非经济手段,房价并没有明显回落,仍然在高位运行,从十年来房价的走势看,似乎触摸不到房地产市场被调控政策干扰过的痕迹。本文认为,充分认识我国房地产的内在周期波动特征十分重要,它是我们调控房地产价格的重要理论基础。只有知道是什么,才能探究为什么,继而才能思考怎么做。本文的主旨就是要根据数据事实,采用最新发展的集合经验模态分解(Ensemble Empirical ModeDecomposition,简称EEMD)技术,深稽博考,敷析渊微,试图从多尺度揭示我国房地产价格波动的内在准周期。其实EEMD过程就是寻找影响因素的过程,每个分量都可以理解为某种因素的驱动所得,本文通过对各分量进行统计分析,深刻理解不同时间尺度准周期分量的经济含义,以期为我国房地产调控提供一定的理论支持。
本文的主要贡献:国内采用EEMD技术研究房地产问题的文献还不多见,唯有阮连法、包洪洁(2012)做了类似研究,本文和他们的研究有三点不同,一是数据来源不同,他们采用的是杭州市的数据,代表市场局部特征,而我们采用国房景气指数中的房地产销售价格指数,其编制更合理,能够反应市场的整体面貌;二是分析方法不同,他们遵循Zhang et al.(2008)在研究石油价格时开创的做法,把中间几个低频波动归为重大事件影响项将其合并进行研究,我们认为此法值得商榷,毕竟原油市场和房地产市场的价格形成机制略有不同;三是结论明显不同,本文发现18个月左右的货币准周期方差贡献最大,而长期经济增长影响甚微,他们认为后者是主要的。总的来讲,本文用相对较新的更加可靠的方法研究取得新的发现:房地产市场供给弹性不足;货币因素在房价形成中的贡献最大,房改后还有增大比例的趋势;长期经济增长因素贡献很小,而不是最主要的。此外,我们用不同的样本序列和区间做了比较研究和稳定性检验,相关准周期得到再次识别,增强了结论的可信度。最后给出了促进房地产市场健康发展的若干建议。
本文其余部分安排如下:第二部分对房地产周期文献进行梳理和评述;第三部分介绍EEMD的背景、现状及操作方法;第四部分用EEMD方法对我国房地产周期进行识别并作经济解释;最后为全文结论及政策建议。
二、文献评述
国内外文献对房地产周期的研究主要服务于两个目的:一是周期的识别,以期深刻理解本身的运行规律;二是探讨房地产周期与其他经济变量的关系。两者的研究方法都涉及时域和频域分析,前者没有挖掘出内在的周期分量,只是对原始数据进行波峰波谷进行测量估计波长或者用计量经济学方法进行回归分析,揭示其波动规律,如自回归模型(AR模型)、滑动平均模型(MA模型)、自回归滑动平均模型(ARMA 模型,Auto-Regressive and Moving AverageModel)等,后者主要是谱分析,研究视角触及频域,把原始数据看成是不同准周期波动成分的叠加,通过傅里叶变换及改良技术可以将频率较小的一些主要周期分量识别出来,该方法最早应用于工程技术领域,Nerlove(1964),Granger(1966)两人首先将谱分析引入经济学,在谱分析和交叉谱方面做了开创性的工作。
Grebler and Burns(1982)用美国1950-1978年的数据,在时域内对各类建筑周期进行识别,包括住宅建筑、公共建筑、总体建筑等等,研究发现了6个住宅周期和4个非住宅周期,同时研究了经济周期与房地产周期的领先滞后关系。Wheaton (1987) 研究发现办公楼的建筑周期大约是10-12年。Malpezzi and Wachter(2005)探讨了投机在房地产周期形成中的作用机制,他们认为,房地产投机之所以猖獗,主要是因为房地产供给缺乏价格弹性,建议遏制房地产投机行为应从土地供给方面想办法,这对中国的房地产调控很有启发意义。Leamer(2007)用二战后1947—2006年的季度数据结合时域分析表明,房地产是消费周期而不是商业周期,从历史上看,在经济增长的过程中,房地产的贡献是很少的,同时作者敏锐地发现,在经济衰退时,房地产市场起到推波助澜的作用却很强大,在经济演变的不同时期房地产的力量并不对称。Cagnin (2009)分析了房地产周期与经济增长的关系,特别探讨了房地产金融化的作用。以上研究都在时域内分析,没有涉及频域。Wilson and Okunev (1999)用谱分析方法对房地产周期与经济周期的整体变化关系进行了质疑,与前人研究认为两者整体变化相似的结论不同,他们认为,在房地产证券化之后,其运行周期和经济周期同步变得不够明显,因此作者认为投资组合管理需要注意资产证券化后市场周期波动的新特征。此外,Pyhrr(1999)也研究了投资组合管理与房地产周期的关系。
国内学者何国钊等(1996)较早使用现代计量方法研究房地产周期,鉴于当时的市场环境及数据的可得性,作者更多地使用物量指标对房地产周期进行识别,具体做法是先按环比增长率计算出每个单项指标的周期波动,然后利用景气指数和扩散指数的综合方法得到中国房地产周期波动图,图形显示1984、1988、1992年处在波峰点,平均周期大致是4-5年,之后作者研究了投资与宏观政策等因素对房地产周期波动的贡献。我们认为,该文与后来出现的大量房地产周期分析的文献一样,都只是从单一时间尺度入手,周期识别对象都限制在样本区间数据波动的外在表现,没有找出周期波动的内在多尺度的波动成分,即本质的准周期动力没能得到清晰的刻画。张晓晶和孙涛(2006)揭示了房地产周期的驱动因素包括三个方面:即增长面、宏观面和制度面,然后说明了房地产周期与金融稳定的关系,作者对房地产周期的研究主要是描述性的,他们认为改革开放以来中国房地产业主要历经三个周期:1978-1991年间房地产起步阶段、1992-1997年间房地产的过热和调整阶段、1998至今,国家全面停止实物分房制度,房地产真正的市场化开始,房地产投资增长率明显提升,文章对房地产周期的划分固然合理,但同样是囿于周期划分的单时间尺度特征,使得对房地产周期的内在准周期的识别缺乏依据。张红和谢娜(2008)的研究与前两个时域分析文献不同,他们依据1992到2005年的数据,用主成分分析与谱分析相结合的方法,对北京房地产市场周期进行研究,发现存在为期近三年的周期,从长期看,供给方面有7年的次周期。徐国祥和王芳(2010)用谱分析方法对1998年1月至2009年12月的国房景气指数月度数据进行了研究,为了克服普通的谱密度分析分辨率低的缺陷,作者采用以(赞同去掉)加窗平均周期图谱分析与多次分辨法相结合的技术,并且对数据进行三角函数拟合,准确测定各主要周期的波长,结果表明1998年以来存在36个月的主周期和27个月的次周期。虽然徐国祥和王芳(2010)对普通谱分析内嵌的瑕疵进行了有效的改进,然而他们在进行加窗平均周期图谱估计时任意选择harmming窗来做平滑,显然窗函数的合理性值得质疑,明显带有主观臆断,可能会使研究对象的周期表现失真,这或许是谱分析改进过程中无法治愈的阿喀琉斯之踵。
纵观国内外文献,在频域内做房地产周期识别的不多,更多的研究集中在时域内探讨房地产周期的影响因素以及同商业周期的动态关系方面,可能是由于多年来技术分析没有跳出现有的时域和频域分析(谱分析)框架,周期识别似乎难有突破性进展。早些时候时间序列分析都限制是在时域内,而谱分析从时域过渡到频域内,Hamilton(1994)认为时域与频域并不是互相排斥的,也没有孰优孰劣,任何平稳序列都可以有时域和频域的表达,要看研究对象及目标斟酌使用。我们做房地产周期识别的目的就是要掌握其内在有价值的不同频率成分的准周期分量,显然在这个意义上谱分析略胜一筹。谱分析是一种频域分析方法,是周期识别和解释的有力工具,本质上是一种傅里叶变换方法,它有着坚实的数学基础,分析框架逻辑严密,但是只能处理线性平稳时间序列,而且不同频率分量的提取并不是自我实施的,需要研究者辅助计算,带有明显的主观色彩。尽管后来涌现出了一些改进的技术,比如奇异谱分析,加窗傅里叶分析等,但终究是在传统谱分析基础上的边际创新,还是不可避免地染有傅里叶分析的一些弊端,始终难以克服傅里叶分析的内在缺陷,对数据平稳性及线性的要求没有改变,数据平稳化处理如差分或者现有的去趋势方法都会不同程度改变或者遗漏原始数据的有关特征,对人为控制的依赖仍然存在,并不能完全让数据自己说话,各个频率分量的选取带有主观性,并且一旦被选定就是不可调制的,分辨率较低,因此迫切需要一种更先进的非线性非平稳的时间序列处理方法,而新发展的EEMD技术能有所担当,它是一种全新的适应于任何特性的时间序列分析方法,对于非线性非平稳数据的处理更露锋芒。EEMD并不是在原有谱分析基础上的细枝末节的修补,而是在分析范式上的根本性变革,上文论及的谱分析的缺陷在EEMD中已不复存在,其主要创始人Huang及其追随者在多篇经典论文中从不同角度比较了该方法与主流的小波分析和傅里叶分析的优劣,发现EEMD是目前为止分析非线性非平稳时间序列的最好方法,其对数据的分解过程是直接的、自适应的、完备的、有效的,可以描述局部性质,富有经济意义,它不需要对原始序列进行先验的处理,能真正做到让数据自己说话(Huang et al., 1998)。
房地产具有消费和投资两面属性,这种内在的质的规定性决定着房地产市场比其他资产市场更难把握,其价格受多方因素相互作用,特别是现阶段中国还处于转轨时期,形势愈加复杂,近年来房地产价格波动异常,从政府密集的调控政策其效果总不达预期说明房地产价格奔腾的脉搏难以捉摸。童光毅和刘星(2008)建立半参回归模型,研究显示在样本区间内,随着时间的增加,非线性因素占线性因素的比重在不断增大,为揭示中国房地产价格序列具有典型的非线性非平稳特征提供了佐证,因此,在诸多的实证研究中,房地产价格序列的数据生成过程为平稳线性的前提假定显然容易出问题。由于EEMD在分析非线性非平稳时间序列方面具有压倒性优势,本文尝试用此方法对中国的房地产周期进行识别,然后对其影响因素进行经济学解释。
三、EEMD方法简介
EEMD(EnsembleEMD)的核心是EMD(EmpiricalMode Decomposition),即经验模态分解,本质上是一种噪声辅助分解方法(Noise-Assisted Data AnalysisMethod, NADA),它是在EMD方法问世以后,为了克服模态混叠问题而发展起来的新技术,其基础还是EMD。
(一)经验模态分解(EMD)原理
经验模态分解(EMD)是一种信号处理方法,最早由Huang et al.(1998, 1999)提出并得到快速发展,目前被广泛应用于海洋研究、爆破震动、遥感图像处理、机械故障识别、医学诊断等领域,主要分布在工学的各个分支,社会科学领域尚未引起足够的重视。我国学者(Zhang et al., 2008, 2009)较早地应用该方法研究石油价格波动问题,并且结合EMD在预测技术方面也做了有益的尝试(Yu et al., 2008)。
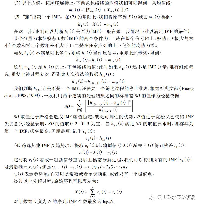
EMD是对信号的一种“筛”过程,通过某种程序可以将信号(时间序列)的内在不同尺度波动成分按照从高频到低频,即准周期从短到长的顺序将信号逐级提取出来,于是原信号可以分解成若干个波动分量及趋势项,这种被依次提取出来的内在分量称作本征模态函数(Intrinsic Mode Function, IMF)。
EMD的计算步骤如下
(1)找上下包络线。对于我们要处理的任意的时间序列X(t),首先找出所有的极值点(包括极大值与极小值),然后对所有的极大值点用三次样条函数进行插值,拟合出原序列X(t)的上包络线Xmax(t)。同理,我们可以得到下包络线Xmin(t)。
至此,我们可以通过以上程序将原序列按照频率从高到低的顺序将内在准周期分量逐级分解出来,整个分解过程是自适应的,直接的,完备的,有效的,近似正交的,原序列的局部性质得以保留,与现有的处理时间序列方法相比,EMD的最显著的特征是自适应性,即不需要对原序列进行预处理,对主观因素的污染具有天然的免疫力,因此容易还原样本的本来面目,能有效避免研究结论的失真。
(二)EEMD:EMD技术的最新进展
EMD方法虽然有很多优点,但也存在一些缺陷,其中两个问题最为突出:一是端点效应;二是模态混叠(Wu and Huang,2009)。
端点效应是指EMD分解过程中处理端点问题方式不同会带来不一样的结果,因为整个过程和极值点有关,因此端点是否作为极值点就至关重要,特别是数据比较短的时候问题表现更加突出,倘若处理不慎,很有可能出现上冲和下冲现象。为了克服该问题,已经涌现出了很多相对改良的技术,比如镜像延拓,近似相关延拓等,本文程序采用镜像延拓方法处理。
模态混叠在指同一个IMF中含有不同频率成分(频率差别比较大),或者同一相似尺度频率分布在不同的IMF中。该问题由间歇性信号引起,之前由间歇性检验识别,近期发展的EEMD方法可以有效缓解此问题。
EEMD的核心还是EMD,只是在进行EMD之前加入白噪声序列辅助分解,最后分解结果为多次辅助分解的集成平均值。EEMD的分解过程如下:
(1)把一个白噪声序列加在目标序列上;
(2)对加入白噪声的序列进行EMD分解,得到若干个本征模态函数IMFs;
(3)每次加入不同的白噪声序列,重复(1)和(2)
(4)对每次分解得到的对应IMFs求平均值,将集成均值作为最后结果。
在上述过程中,白噪声序列参数值需要满足以下条件:
下面我们对以上分量进行统计分析和经济解释,下表1给出了统计分析结果,主要指标包括原始数据及各分量的方差,各分量的方差占比以及各分量与原始序列的皮尔森相关系数。从表中分析结果可以看出,除了高频波动个别分量外,其余IMF与原始序列是相关的,而且几乎都在1%的水平上通过显著性检验。同时,我们发现除了由于数据长度的原因引起最后一个IMF的平均准周期有明显差异外,其他的对应的IMF的准周期基本一致,说明我们用EEMD技术识别周期很可靠。下面我们依次对IMF的含义进行分析。
(一)IMF1及IMF2平均准周期分别为3个月和9个月左右,代表高频波动,市场表现为短期非均衡,一般由投机力量或者季节性因素驱动,然而季节性调整波幅应该合乎周期规律而不会异常变化,在图2、图3以及图10、图11中我们可以看出不管数据分段与否,大概从2009年开始,波幅突然增大,说明金融危机之后投机更加猖獗,一个可能的解释是,金融危机发生后,企业家不愿意继续或者重新涉足利润率较低的制造行业,大量资金涌入了房地产市场,当然这也与中国金融市场不够发达,缺乏足够投资渠道有关,在股市低迷的情况下,唯有房地产市场受青睐。此外我们在图3中还可以识别90年代初期的房地产投机行为。
(二)IMF3平均准周期18个月,方差贡献在全数据段达28.29%,房改后的占比达45.01%。目前关于对房地产价格影响因素进行实证分析的文献,无一例外都认为货币供给是重要因素之一,房地产具有资产属性,其价格形成也离不开货币因素。从本文对房价分解来看,其余分量都有归属(IMF5周期为7年,显然不符合货币政策滞后规律),应用排除法和货币政策效应滞后经验(车欣薇等, 2011),并结合我国货币供应规律的经验事实,判断此分量是由货币政策驱动的。两个IMF3图(图4及图12)都在2009年左右开始的大幅度波动与中国在此期间天量货币发行的事实相吻合(近年来M2增长率如图17所示,横坐标为数据顺序号,纵坐标为增长率的百分比),由于投机盛行离不开货币的推波助澜,因此在高频段也存在类似时间段的波幅变化。IMF3给我们的启示很深刻,说明一直以来货币供给因素在房地产价格形成中的作用始终排在第一位,1998年房地产市场化改革以后货币的贡献有加剧的趋势,并且占比高达45.01%,值得关注,这也是本文与阮连法和包洪洁(2012)结论的主要不同之处。他们没有发现类似高度占比的分量,而是更加强调趋势项即长期因素的主体性。
五、全文结论及政策建议
前文的实证研究表明:投机导致的高频波动异常激烈;货币因素贡献最大,房改后还有增大的趋势;随着房地产市场的高速发展,供给方面的占比并没有明显变化,供给弹性不足;此外,从相对方差贡献看,长期经济发展因素在房地产价格形成中的贡献很小,这说明了长期以来我国房地产价格与经济发展水平不相匹配。
总体来看,每个IMF的方差贡献及其经济含义在逻辑上是自洽的。我们的研究发现,货币因素贡献最大,房改后高达45.01%,同时发现近期投机猖獗,之所以有投机的存在,其实取决于两个关键的条件,一是要有充裕的资金,二是房地产供给缺乏弹性,而这两个条件刚好在本文的实证结论中得到满足。如果市场上没有充裕的资金储备,不管预期投机前景如何的美好,智慧如何的汹涌,一切终将成为无源之水,无水之木;同样如果房地产供给弹性无穷大,再多的货币之水也会被庞大的市场吞没,投机冲动将缺乏根基。
基于本文结论,从根本上讲,要让我国的房地产市场回归理性,回到健康可持续发展的轨道上来,主要调控措施应该包括管好货币供应和加大土地供给,打击恶意囤积土地的行为,而不是南辕北辙。具体地,严格控制货币发行速度,特别是要对房地产市场的贷款进行窗口管理,避免由于强大利益集团的作用引导大量资金流向房地产市场,造成房价高企。同时,大力加强金融市场建设,拓宽投资渠道,吸引过剩流动性均衡运动。改革土地出让制度,增加土地供给,最根本的是改革现存的财权与事权不对称的财政分权制度上,减低地方政府对土地财政的依赖程度。短期要严厉打击开发商的土地囤积行为以及捂盘惜售现象。
本文尽管冠名为周期研究,其实从分解过程来看就是研究房地产价格影响因素的实证分析,全文的很多结论还有待更加合理的解释,而其中解释货币为何更多地流向房地产市场而不是其他资产市场是笔者接下来研究的方向。
参考文献
1. 车欣徽、郭琨、李斌、王珏,2011:《中国金融中心城市房地产价格与银行信贷的关系》,《系统工程理论与实践》第4期。
2. 何国钊、曹振良、李晟,1996:《中国房地产周期研究》,《经济研究》第12期。
3. 阮连法、包洪洁,2012:《基于经验模态分解的房价周期波动实证分析》,《中国管理科学》第3期。
4. 童光毅、刘星,2008:《我国房地产价格的非均衡性》,《管理世界》第1期。
5. 徐国祥、王芳,2010:《我国房地产市场周期波动谱分析及其实证研究》,《统计研究》第10期。
6. 张晓晶、孙涛,2006:《中国房地产周期与金融稳定》,《经济研究》第1期。
7. 张红,谢娜,2008:《基于主成分分析与谱分析的房地产市场周期研究》,《清华大学学报(自然科学版)》第9期。
8. Cagnin, R. F. 2009. “TheHousing Cycle and U.S.Economic Growth: 2002-2008.” Estudos Avancados, 23(66): 11-23.
9. Granger, C. W. J. 1966. “The Typical SpectralShape of an Economic Variable.” Econometrica, 34(1): 150-161.
10. Grebler, L., and L. S. Burns. 1982. “ConstructionCycles in the United Statessince World War II.” Real Estate Economics, 10(2): 123-151.
11. Hamilton, J. D. 1994. Time SeriesAnalysis. Princeton University Press. Princeton. New Jersey.
12. Huang, N. E., Z. Shen, and S. R. Long. 1999. “ANew View of Nonlinear Water Waves: The Hilbert Spectrum.” Annual review offluid mechanics, 31(1): 417-457.
13. Huang, N. E., Z. Shen, S. R. Long., M. C. Wu., H. H. Shih., Q. Zheng., N.C. Yen., C. C. Tung., and H. H. Liu. 1998. “TheEmpirical Mode Decomposition and the Hilbert Spectrum for Nonlinear andNon-Stationary Time Series Analysis.” Proceedings of the Royal Society of London. Series A: Mathematical, Physical andEngineering Sciences, 454: 903-995.
(注:Proceedingsof the Royal Society of London是杂志名,此杂志有A和B两部分,其中Series A: Mathematical, Physicaland Engineering Sciences。)
14. Leamer, E. E. 2007. “Housing Is the BusinessCycle,” NBER Working Paper No. 13428, September.
15. Malpezzi, S. and S. M. Wachter. 2005. “The Roleof Speculation in Real Estate Cycles.” Journal of Real Estate Literature,13(2): 141-164.
16. Nerlove, M. 1964. “Spectral Analysis of SeasonalAdjustment Procedures.” Econometrica, 32(3): 241-286.
17. Pyhrr, S. A., S. E. Roulac., and W. L. Born.1999. “Real Estate Cycles and Their Strategic Implications for Investors andPortfolio Managers in the Global Economy.” Journal of Real Estate Research,18(1): 7-68.
18. Wheaton, W. C.1987. “The Cyclic Behavior of the National Office Market.” Real EstateEconomics, 15(4): 281-299.
19. Wilson, P., and J. Okunev. 1999. “SpectralAnalysis of Real Estate and Financial Assets Markets.” Journal of PropertyInvestment & Finance, 17(1): 61-74.
20. Wu, Z., and N. E. Huang. 2009. “EnsembleEmpirical Mode Decomposition: A Noise-Assisted Data Analysis Method.” Advancesin Adaptive Data Analysis, 1(1): 1-41.
21. Yu, L., S. Wang., and K. K. Lai. 2008.“Forecasting Crude Oil Price with an EMD-Based Neural Network Ensemble LearningParadigm.” Energy Economics, 30(5): 2623-2635.
22. Zhang, X., K. K. Lai., and S. Wang. 2008. “A NewApproach for Crude Oil Price Analysis Based on Empirical Mode Decomposition.” Energyeconomics, 30(3): 905-918.
23. Zhang, X., L. Yu, S. Wang., and K. K. Lai. 2009.“Estimating the Impact of Extreme Events on Crude Oil Price: An EMD-Based EventAnalysis Method.” Energy Economics, 31(5): 768-778.
相关推荐
友情链接
Copyright © 2023 All Rights Reserved 版权所有 北京物流信息联盟
