2021-05-21 07:44:37
公司是国内定制家居最大规模企业,渠道和品牌优势显著,双品牌、全屋定制战略稳步推进,未来有望形成新的业绩增长点,预计2017~2019年净利同比分别增长33%、31%、30%,首次覆盖给予“强烈推荐-A”投资评级。
中国橱柜领导者,高端全屋定制龙头
公司成立于1994年,率先将欧洲“整体厨房”概念引入国内,开创国内橱柜定制先河。管理层严谨务实,带领公司23年持续自我革新,成为橱柜行业第一品牌,并在整体衣柜、定制木门、整体卫浴等领域取得显著增长。2016年营收达71亿元,净利润9.5亿元。
强大而扎实的实业基础,品牌价值突出
截至2017上半年,公司在全国各品类门店总数达6,135家,渠道规模绝对领先。“树根理论”为基,充分重视经销商利益共享,同时股权激励绑定核心团队利益,坚定发展信心。“欧派”品牌以“有家,有爱,有欧派”的广告语深入人心,具有深厚文化底蕴及良好品牌形象,未来品牌价值有望在公司快速发展中进一步体现。
双品牌扩大客户群,“大家居”战略布局
2015年,公司推出子品牌欧铂丽布局年轻一代中端市场,与“欧派”品牌形成金字塔客户群体定位,未来有望协同发展,形成新的业绩增长点。公司启动“大家居”战略规划,实施C2M高端全屋定制生态平台战略,构建以木门+护墙板+门窗+定制柜类+成品家具+软装+电器的定制生态闭环,提升客单价水平。募投项目将持续扩大产能规模,进一步打造技术创新核心竞争力,为长期发展提供保障。
战略聚焦,强者恒强,首次覆盖给予“强烈推荐-A”评级
我们看好公司“三马一车”发展战略,即大家居、信息化、欧铂丽为“三马”,终端优化为“一车”。未来通过产能、渠道持续扩张,整体橱柜精细化稳定增长,整体衣柜快速发展,同时布局“大家居”培育新增长点。考虑到万亿家居市场份额向龙头企业逐步集中,公司有望率先成为业内规模过百亿的企业,长期发展值得期待,预计2017~2019年EPS分别为3.00元、3.92元、5.10元,净利同比分别增长33%、31%、30%,首次覆盖给予“强烈推荐-A”评级。
风险提示
房地产宏观调控风险、市场竞争加剧风险。
一 中国橱柜领导者,高端全屋定制龙头
1994年,公司创始人姚良松率先将欧洲的“整体厨房”概念引入国内,开创国内橱柜定制先河。23年以来不间断的自我革新,以消费者体验为王的理念让欧派家居成为橱柜行业的第一品牌,具有绝对规模优势,并在整体衣柜、定制木门、整体卫浴等领域取得显著增长,在整体家居领域具有较高的品牌知名度和影响力。
截至2016年底,欧派在全国拥有3,331家经销商,超过4,700个家专卖店;2017上半年全品类门店数进一步增至6,135家。2016年公司营业收入超过71亿元,净利润9.5亿元,其中60%以上收入来自橱柜产品,是国内最大的橱柜定制企业。但公司并未止步于此,而今进一步通过结合“大家居”和“信息化”两大战略,正引领家居行业内的二次革命。
1.1 股权结构稳定,红星喜兆参股深度合作
此次发行前,公司总股本为3.74亿股;此次发行4151万股,发行后总股本为4.15亿股。控股股东姚良松任公司董事长,持有2.88亿股公司股票,占发行后总股本的69.38%,是公司实际控制人,同时持有欧尔本投资50%的股权,系其与李义杰共同控制的投资公司。公司其他自然人股东中,姚良柏和姚良胜为姚良松之弟;王欢为姚良柏之妻,即姚良松的弟媳;胡旭辉为姚良松的妹夫。本次发行后姚良松仍为公司实际控制人。
管理层团队严谨务实,具有丰富行业和管理经验。董事长姚良松毕业于北京航空航天大学,具有丰富的创业经验,欧派家居至1994年成立至今,目前已发展成为其创立最成功的企业。董事长严谨务实的创业风格,将公平、光明的企业价值贯穿于企业运营中,而欧派家居也一直以“要上市,但不急于上市”的心态聚焦实业,默默耕耘,坚实前行。多年来,在没有资本市场助力下的欧派,已发展成为业内规模最大的企业,具备的强大而扎实的实业基础。我们认为,未来公司将继续在优秀管理团队的带领下,借助资本市场的力量,企业发展将驶入又一快车道,打造“受人尊敬的创意家居集团”。
红星美凯龙通过红星喜兆参股,强强联手家居领域深度合作。2013年12月,公司增发3007.80万股,红星喜兆以货币出资1.58亿元认购1864.17万股,占发行前公司总股本4.99%,发行后持股数占比为4.49%。红星喜兆为红星美凯龙控股子公司,其中红星美凯龙持股90%、吴业添持股10%,主要从事股权投资业务;通过参股欧派,红星美凯龙与公司在家居行业有望实现更广泛的合作。
合作方式上,红星美凯龙龙主要为公司经销商和直营店在其家居商场内提供展位,搭建统一的营销、展示平台。公司经销商在红星美凯龙家居卖场租赁门面和店铺,开设“欧派”品牌的整体橱柜、整体衣柜等专卖店,直接面向终端客户销售公司生产的整体家居产品。
1.2 整体橱柜、整体衣柜是主要收入来源
规模稳步扩张,盈利水平提升。2011至2016年,公司营业收入实现复合增长率26.3%;2016年实现营业收入71.34亿元,同比增长27.23%。其中,其他业务收入占比1.57%,主要为向经销商、终端客户销售售后所需维修配件的收入。
2011至2016年,公司归母净利复合增长率达63.5%,显著快于收入增速。2016年实现归母净利9.50亿元,同比增长94.39%。同期,销售费用、管理费用、财务费用等均保持较合理水平,呈现稳中略降趋势。得益于公司打造的整体家居产品线,配合成熟的经销商网络和信息化、智能化战略,毛利率和净利率水平持续稳定上升。
从产品构成看,整体橱柜产品是公司最重要的收入来源,整体衣柜贡献提升。整体橱柜因公司的先发优势对主营业务贡献较大,近三年营收占比持续60%以上,维持12%~15%左右的稳定增长。而整体衣柜产品作为公司“大家居”战略的重要环节,近年在该战略推动下成为新的收入增长点,占营收比重逐年提升,16年达到28.80%。同时,整体卫浴、定制木门业务占比也逐渐提升。
整体橱柜、整体衣柜产品维持较高的毛利率并不断提升,对整体毛利率贡献最大;带动整体毛利率水平从2014年的28.2%,升至2016年的36.55%。整体卫浴、定制木门产品起步虽晚,其收入和利润成长性却较为良好,16年营收合计达4.5亿元,毛利率保持在近20%的水平,更完善和丰富了整体家居产品线。
从销售模式看,经销模式为公司主要销售模式,营收占比84%以上。而公司通过保持已有的营销服务网络,不断扩大经销商体系,实现经销渠道销售收入明显增长、平均毛利逐年上升。大宗业务模式为公司开辟另一销售渠道,虽然销售收入占比不高,但是销售收入呈现逐年上升趋势,近三年复合增长率为23.43%。直营店模式因战略调整,目前公司主要布局在广州市内,销售收入较为稳定。
二 橱柜为王衣柜为将,“大家居”战略全面开花
公司作为国内现代橱柜领潮人,具有强大而扎实的实业基础,借助在整体橱柜行业的多年积淀和龙头地位,2003年起开始经营整体卫浴业务,2005年起开始经营整体衣柜业务,进入整体衣柜行业后迅速取得行业领先地位;2010年起开始经营定制木门业务。在“大家居”战略的指导下,公司致力于为消费者打造一站式的家装设计,并通过设立双品牌,对不同的消费群体进行区分以提供更匹配的产品,凸现了功能全面、布局合理、格调高雅、气派不凡的产品形象。
2.1 分享定制家居行业高增长盛宴
2.1.1 增量房和存量房家装需求向好
随着城镇化进程的推进和居民住房水平的改善,国内家具行业已形成一定的产业规模,生产与销售端仍处于稳定增长时期。据国家统计局数据,2006至2016年家具行业收入复合增长率17%,至2016年进一步达8560亿元,同比增长8.7%。
近年来,我国房地产住宅新施工面积和投资额均维持在较高水平,新增可售住宅、存量住宅装修及旧房翻修等需求为家具行业提供广阔市场空间。2007年至2016年,我国商品住宅年销售面积从70,135万平方米增长值137,540万平方米。保障性安居工程的进展也为家装市场带来了大量的增量需求。保障性安居工程包括经济适用房、廉租房、公租房、限价商品房和棚改房等类别,2013年至2015年全国共建设保障性安居工程住宅2,189万套, 其中2015年建设783万套,超过同年商品住宅竣工套数78万套。
二手住宅交易活跃,存量住宅成为家装市场发展的中坚力量。近年来,因一、二线城市土地供给有限且房价高企,部分城市的存量住宅交易规模甚至已超过新建商品住宅。2016年全国主要城市二手住宅交易活跃。以上海为例,2016年上海二手住宅成交套数达36.11万套,远超新建商品住宅10.68万套的成交套数。二手住宅交易上,购房者对于家装审美、风格等要求各异,我国居民在迁入新居时也有装修、更换新家具的习惯,为家装市场需求注入新活力。
随着我国经济发展和人民生活水平的提高,装修消费成为居民消费的重要内容。据中国建筑装修行业统计,从90年代初起,随着我国居民人均收入的提升,建筑装修需求也有所提升。国外经验表明,当人均GDP达到1000美元以后,居民消费开始从“衣”、“食”转向“住”、“行”,装修消费成为居民消费的重要部分。而自中国人均GDP超过1000美元以后,装修已逐步发展成为居民消费的主要内容之一。至今,三四线城市人均GDP已超过3000美元,消费者对家装美观性、环保性等方面的要求已经有了较大的转变和提升,家装需求有望进一步释放。
存量住宅的翻新需求已逐渐发展成为家装市场新的助动力量。据统计,2015年我国存量建筑面积达662亿平方米,而按住宅一般5-10年二次装修需求周期来看,庞大的存量住宅意味着未来二次装修需求潜力巨大。据调查,目前旧房整体翻新与局部装修的需求已经占家装市场总需求的44%以上。而未来来看,我们认为随着居民消费升级以及对环保等要求的提升,更加注重生活质量,追求舒适、美观、个性化的消费方式,也为二次装修提供了需求支撑。
2.1.2 定制化整体家居消费需求崛起
据统计,目前我国家具行业的消费主体仍以年轻人为主,年轻人属于对家具产品品牌、质量较为敏感的人群。除了家具产品的功能性,产品的设计风格和品牌的过往口碑也是其所注重的选择因素,因此更富设计感、更具潮流感的整体家居产品容易成为其消费首选。
整体家居产品能满足消费者个性化需求。与传统家居行业相比,整体家居具有个性化设计、100%空间利用、美观时尚、环保节约、质量稳定、规模化生产等诸多优点。或在大户型中充分发挥消费者的个人审美偏好,或充分利用中小户型的空间满足消费者的个性需求。在对塔楼、旧房不规则户型的处理上,整体家居也具有天然的优势。
2.1.3 定制行业渗透率仍有提升空间
近年来稳定的经济发展使居民收入水平不断提高。“十八大”报告提出“2020年实现国民生产总值和城乡居民人均收入比2010年翻一番”的居民收入倍增目标。2016年,我国城镇居民人均可支配收入和农村居民人均纯收入分别为33,616元和12,363元,与2010年相比分别增长了76%和109%,收入倍增目标实现近在眼前。人均可支配收入逐年走高,居民在家具材料上的消费支出也稳中有升,为家装市场的消费升级提供了源动力。
当消费者因收入提升、消费理念变化而逐渐产生消费升级的趋势,国内定制家居渗透率也随之日渐提高。参考国外市场定制家居占60~70%的市场份额,国内市场仍有充足的成长空间。
1) 定制橱柜市场已趋成熟,在国内市场占有率超过60%,但是总的市场仍在稳定增长。据全国工商联家具装饰业商会发布的《2013中国橱柜行业消费白皮书》指出:近年来,中国橱柜的销量以平均每年35%的速度上升。:在未来的5年内,我国将有31.7%的家庭使用橱柜,每年的市场容量为700亿元,未来10年内橱柜消费将持续成为城乡居民消费的热点。
2) 而我国定制衣柜目前市场占有率仅30%,展望市场前景十分广阔,未来几年渗透率快速提升趋势仍有望延续,我们估计至2020年,我国定制衣柜渗透率将逐步提升至60%左右。
2.2 整体橱柜绝对领先,整体衣柜已居第二
公司围绕大家居战略,结合自身23年来深耕整体橱柜的发展优势,对整体橱柜、整体衣柜、整体卫浴和定制木门等产品条线进行了战略性的布局,形成“大家居”的产品闭环。公司整体橱柜、整体衣柜产品保持平稳较快增长,定制木门产品自面世以来,获得了市场和客户的广泛认可。木门产品市场发展情况与未来增长预期良好,已成为公司下一步拟重点发展的产品类型。
2.2.1 橱柜规模优势显著,高端厨房定制专家
公司作为中国厨房生活专家与领导者,自1994年进入橱柜市场,在整体橱柜行业经过多年沉淀,规模显著领先同业。截至2016年底,公司专卖店4710家中,欧派橱柜门店数为2088家,在行业内具有绝对规模优势;2017上半年,欧派橱柜门店数进一步增至2125家,欧铂丽橱柜门店694家。同时,国内整体橱柜行业通过借鉴、融合西方橱柜,由功能性向艺术性发展,在消费者中得到广泛认可。
整体橱柜销售规模持续增长,降低成本优化毛利率。从营收规模上看,2011年至2016年,公司整体橱柜收入复合增长率21.7%,近年随着规模增长增速有所放缓,至2016年整体橱柜收入达43.69亿元。由2014年的33.8万套提升至2016年的45.7万套,平均售价维持在9500元/套以上,平均成本逐年下降至2016年的5912元/套,带动毛利率水平稳步上升至38.14%。
布局智能厨房和多元化渠道,打造全能五系的星级厨房。目前公司整体橱柜业务布局和发展已较为成熟,且随着城镇化水平提高,消费者对厨房智能化、厨电一体化等橱柜个性化需求逐渐增长。近年来,公司橱柜全面推广“欧派橱柜﹢”和“高端厨房定制专家”全新定位,推行套餐化设计、报价,挖掘用户需求,最大化满足消费需求提升消费单值;同时逐步探索厨房智能化,为消费者一站式解决厨房生活的各种疑难杂症,打造“拎菜入厨”的便捷厨房生活。推出了魔方收纳系统、懒人备餐系统等“梦想厨房.全能五系”,以懒人备餐系统为例,即可将日常操作减少60%往返路程和27%的操作时间,根据人体工学为家庭主妇身高量身定制,减少对背部和腰部的压力,同时物品都能放得下、找得到。同时,公司逐步布局多元化的橱柜渠道建设,开启欧派橱柜微店、整装渠道、欧派橱柜时尚店、电商及信息化、营销模式创新等七大流量新入口。
2.2.2 整体衣柜形成新的收入增长点
公司于2005年正式进军整体衣柜行业,整体衣柜作为实现“大家居”战略规划的重要一环,是公司近几年重点发展的整体家居产品。同样随着个性化需求和定制理念的普及,定制整体衣柜逐渐被消费者接受并形成一种潮流,与橱柜相比市场渗透率具有更大提升空间。
而公司借助深耕整体橱柜行业所形成的先发优势,进入衣柜行业后发展迅速:整体衣柜销售量在3年内翻倍,由2014年的30万套快速增长到2016年的65.8万套,平均售价保持在3000元/套左右,平均成本略微降至2016年的1943元/套。2011年至2016年,衣柜销售收入复合增长率达36%;2016年衣柜业务收入达20.2亿元,衣柜经销门店达1394家,衣柜业务规模已发展至行业第二,毛利率37%。2017上半年,衣柜门店数进一步增至1765家。
衣柜产品多元化、功能化,有望进一步提升客单价。上半年公司进一步推动衣柜“五大转型”,即展示模式转型、销售模式转型、服务模式转型、盈利模式转型、促销模式转型;在业内率先推出“特惠装——全屋19800,定制家具装满家”套餐,开创行业新营销模式。2017年6月,公司衣柜对“特惠装”19800套餐进行全面升级优化,“新全屋”包含18㎡柜体面积的产品定制、免费空间设计方案、全屋效果图、基础五金配件、金保姆售后服务等,令全屋定制流程更标准化。
同时,公司进一步挖掘家具功能化,研发并推出了22件五金功能配件,2017年推出的9套系列新样品,产品均含括入户空间、餐厅空间、客厅空间、阳台空间、卧室空间、功能房空间等“六大空间”。除衣柜产品外,公司整体衣柜还延伸至鞋柜、酒柜、餐边柜、书柜、床头柜等其他产品种类,进一步满足现代消费者对定制强烈的个性化需求,提升客单价水平。相比整体橱柜而言,整体衣柜销售收入的基数较小,且凭借自身核心技术的优势延伸和复制效应驱动产品多元化趋势,预计公司未来整体衣柜业务高增长趋势有望延续。
2.2.3 整体卫浴、定制木门构建“大家居”闭环
与整体衣柜、整体橱柜相比,公司整体卫浴、定制木门等整体家居产品目前规模相对较小。通过战略性提前布局,公司希望通过构建“大家居”以形成完整的产品闭环,为消费者提供一站式消费服务。公司于2011年启动“大家居”战略规划,并于2015年开始试行。我们认为,借助公司在整体衣柜、整体橱柜领域已有的渠道优势和品牌形象,目前营收占比较低的整体卫浴、定制木门有望实现快速增长,进一步提升客单价水平,充分挖掘市场潜力。
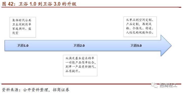
(1)整体卫浴定制360°,随心所浴
公司于2003开始经营整体卫浴业务,欧派卫浴在2015年首推“全卫定制”的概念,是定制卫浴的市场引领者。当传统的卫浴行业还在固守消费者到专卖店或网店挑选产品下单后,师傅上门安装的模式时,欧派定制卫浴已经总结出了“定制预算、测量布局、设计签单”这样的“三步定制”核心运营模式,率先步入“卫浴3.0”时代。
2017上半年,公司卫浴累计签约新加盟商场86家,其中五级以上市场签约41家,卫浴门店数达449家,突破了济南、石家庄市等省级重点城市,实现了该区域的空白网点布局。
卫浴空间是一天生活开始与结束的要地,从内在逻辑上决定着整个生活素质的基准,人们对卫浴空间的重视程度不断提高,各方面的需求也不断丰富。而传统的卫浴市场则遇到了发展瓶颈,无法摆脱产品同质化、利润下降的难题。在此背景下,公司通过布局整体卫浴领域,顺应消费需求趋势,充分考虑消费场景细节,为消费提供更优的产品和服务。
公司在发展“全卫定制”的同时,持续加大对智能化的研发投入,以人性化的设计和个性化的定制,为消费者提供更优的服务。公司推出的全球首款磁悬电动浮淋浴房,打破了传统磁悬浮技术难实施、制造成本高的壁垒;而智能多媒体健康触摸镜作为公司的另一智能卫浴产品,外接云服务健康体脂称,可检测使用者的体重,脂肪含量,骨密度,水分等指标,根据使用情况对其进行健康提示,以及饮食搭配、运动量分配、睡眠情况制定、饮水情况等,提高健康体质。
(2)定制木门率先实现“卖立面空间”
我国的木门产业正在经历由手工打制到成品定制的转型。2000年前,由于当时建筑房门洞口的尺寸非标准化,因此规模化、机械化、工厂化生产木门的时期尚未到来,木门产业以传统的木工制造、装修工匠现场打制为主。业主一般需要先选购素板门,然后请木工打磨、上漆,再制作门套和踢脚线等。与成品定制门相比,木工现场打制的木门上难以实现复杂的工艺、花色和装饰,在环保性上也略逊一筹。随着建筑室内门洞尺寸的标准化和木门市场规模的扩大,木门的工厂化生产开始普及。在木制品行业环保政策日益收紧,消费者对环保要求日益提高的背景下,我国诞生了一些具有一定规模的木门生产企业,市场也从手工打制向成品定制转型。
根据中国林产工业协会公布数据,按照每100平方米建筑面积需要7樘门计算,2013-2020年城镇新建商品房对定制木门的年平均需求量将不低于7,000万樘,定制木门的市场前景十分广阔。
公司旗下的欧铂尼整体木门为消费者提供定制木门与护墙板、桠口套、窗套等配套产品的全屋装修方案,并借助VR技术和欧铂尼专用设计软件渲染效果图,让消费者更直观感受到全屋立面空间的定制装修方案,率先在木门行业实现“卖立面空间”的跨越式进步。2017上半年,欧铂尼木门导入“1+10”营销体系建设,积极开展“金保姆”和“100”家扶持计划,参展北京国际门业展和广州建博会,上半年新加盟商场113个,木门门店数量达568家。
2.3 高端欧派+年轻化欧铂丽,双品牌金字塔布局
随着年轻一代逐渐成为家居消费乃至定制家居消费的主要群体,公司于2015年推出子品牌——欧铂丽以布局中端市场。无论从市场定位、产品研发、消费模式还是品牌理念,欧铂丽都紧贴80、90等新生代阶层,并针对年轻白领人群开拓出细分市场,致力于为年轻一代打造有品位、有个性、性价比高的厨房产品。
由于年轻一代一方面更乐意为设计感付费,一方面也追求性价比更高的产品。因此,欧铂丽与母品牌欧派聚焦中高端客群的不同在于,定位中端刚需市场,产品质量与配置大幅提升,但价格与同级别品牌基本持平,以提供相同价格下品质更高的产品,同时保留定制产品的个性化,以及透明化报价流程。
截至2017上半年,欧铂丽成功招商近100家,以省会及二三线城市为主,覆盖一部分四五级城市,门店数量达694家;据公司计划,欧铂丽门店将在未来三年门店数力争达到1200家。同时,今年欧铂丽启用了全新LOGO和主体形象画面,规范了终端店面SI规范。我们认为,通过将品牌条线划分清晰,公司推出欧铂丽子品牌进一步扩大了客户群,未来有望与欧派母品牌协同发展,形成新的业绩增长点。
三 渠道产能双提升,夯实品牌溢价
营销服务网络作为公司发展和品牌建设的核心,业内规模绝对领先,为公司打下了强大而扎实的实业基础;同时,通过借助已有的经销商网络,公司推出大Mall推广一站式购物体验。而借助此次募投项目,公司有望进一步扩大产能和营销投入,探索智能化、信息化布局。我们认为,公司主营业务突出,且具有持续盈利能力,而通过渠道和产能的双向提升,具有深厚文化底蕴、良好品牌形象的“欧派”品牌有望实现价值最大化。
3.1 经销商网络成熟,“大家居”助力全屋定制
3.1.1 利用已有经销商网络,辐射全国市场
截至2016年底,欧派在全国拥有3,331家经销商,超过4,700个家专卖店。2017上半年全品类门店数进一步增至6,135家,其中,欧派橱柜门店2,125家,欧铂丽橱柜门店694家;独立衣柜门店1,765家,卫浴、木门、墙饰门店分别449、568、325家;欧派大家居、欧铂丽大家居门店分别达65家、144家。
区域化市场+精细化管理。公司根据市场级别和重要性水平,将全国市场细分为九级,A1为一级市场、A2为二级市场、B1为三级市场、B2为四级市场、B3为五级市场、C1为六级市场、C2为七级市场、C3为八级市场、C4为九级市场。其中,A1、A2级市场的经销商由公司董事长召集营销总经理和营销部门总监共同商议确定最终人选。而根据专卖店开设位置、规模等不同,公司店面包括旗舰店、小区店、时尚店(窗口店)、综合百货市场(城市综合体)展示店等,它们服务于不同的客户群体,层次分明,提高了欧派品牌的曝光度和辨识度。建设成熟且布局全国的经销商网络配合广州市内的一众直营店,使得公司能够将资源更恰当地分配于品牌建设、设计研发、产能提升等领域。
具有业内最为完善经销商管理体系。公司目前拥有较为成熟的经销商网络体系,经销商模式收入贡献达85%。由于我国幅员辽阔,区域经济发展程度参差不齐,同时定制家具行业存在较强的地缘竞争格局,因此充分利用经销商资源开拓及稳定市场显得尤为重要。公司在构建布局全国的经销商网络外更执行严格管理,制定经销商资格认定、转让等相关政策来规范经销商行为。根据各级市场经销商的不同发展阶段,公司制定了经销商团队与机制建设指导书,指导经销商梳理工作流程、构建组织架构、组建销售团队,包括:招聘方法、员工培训、员工激励、团队建设、成员融合等。
公司还对经销商团队的薪酬激励和绩效考核提供了实用且有针对性的模板,以帮助经销商快速制定相应机制,建立稳固、专业、优秀的销售服务团队。公司自主研发各类专业培训课程1,600多个,针对导购、设计、安装、经理和经销商等各类人员进行全方位的培训、考核,每年举办各类培训3,700余场,经销商和专卖店人员参训达4万多人次。
“树根理论”为基,充分重视经销商利益共享。公司长期以来坚持“树根理论”的价值理念,推行共创、共享、共赢的企业之道,把总部比作大树,把代理商比作树根,只有树根够深,欧派之树才会枝繁叶茂。因此,公司在多年的发展过程中,十分注重总部与经销商的利益协调,通过培训、返利、营销支持等方式充分调动经销商积极性,坚持利益共享原则,共同推进“欧派”品牌建设。
3.1.2 布局海外市场,营销网络遍及全球
公司深耕国内市场的同时,也在逐步布局海外市场,其高质量的产品受到海外消费者的欢迎。2012年至2016年,公司海外销售收入从7,794.04万元增至21,056.88万元,复合年均增速达到28.20%。截至2016年12月31日,公司在48个国家和地区建立了经销商网络,开设了91家销售“欧派”品牌整体家居产品的门店91家,其中“欧派”品牌形象店55家、非“欧派”品牌形象店36家。
公司产品海外销售主要通过国外大宗业务销售和店面销售两种模式。国外大宗业务销售是指欧派集团自主参与国外零售、工程项目洽谈、合同订立和履约;国外店面销售是指公司选择国外经销商,授权其在特定国家或地区销售“欧派”品牌的整体家居产品。公司在海外的布局提高了品牌的国际化程度和影响力,也为公司拓展业务开辟了新的途径。
3.1.3 基于“大家居”产品线,大Mall提供一站式服务
“大家居”业务指为消费者提供一站式自主选材、个性化整体设计与全程管家服务的欧派全屋定制业务模式;2011年,欧派集团正式启动“大家居”战略规划,该战略于2015年开始试行,公司旨在打造以整体橱柜为核心,涵盖整体衣柜、定制木门、厨房电器、整体卫浴、墙饰壁纸、实体面材、商用厨具等多类家居产品的现代“大家居”产品供应商,将产品线铺开并全面覆盖定制家居的相关产品,重心由单一产品转移至全屋定制领域。按公司计划,将在全国范围内建设300家以上全屋定制MALL体验店,覆盖全国三级以上的市场。
目前,公司“大家居”业务处于“以设计为驱动,整合欧派所有品类,为客户提供一站式全品类定制家居解决方案”的发展初级阶段,未来发展潜力巨大。2017年上半年,公司大家居业绩累计增长20%。实施“提升为主,招商开店为辅”的经营战略。2017上半年,欧派大家居新加盟8个城市至61个,新开设店面12家至65家;欧铂丽大家居(橱衣综合)招商近100家,以省会及二三线城市为主,覆盖一部分四五级城市,使欧铂丽大家居门店数达144家。
同时,公司相继推出6-30㎡欧派大家居引流店、30㎡以上欧派大家居家装(整装)渠道店中店以及200㎡以上欧派全屋定制店三种店面展示模式,并推出了相应的费用补贴政策,以针对性模式辅助、提振经销商经营,带动“大家居”业务经营业绩逐月提升。下半年,公司将推出大家居新模式:以“设计”为核心的59800 /79800全屋套餐模式,即以设计驱动消费者的大家居消费,满足其全屋定制需求,包含六大卖点:计价简单去套路化、全屋风格一体化、预算可控、产品模块组合选择多、买的越多越便宜、双免增值服务。
欧派全屋定制Mall对标高端、个性化的宜家,但不同于宜家的销售模式。消费者在欧派全屋定制Mall中能够体验1:1样板房,使用业内首创的智能3D系统,并利用VR虚拟现实技术解决全屋设计、空间定制、软硬装搭配等装修难题。全屋定制Mall更有望打通线上线下渠道,发挥定制家居产品之间的协同效应,整合欧派各品类、各种优质配套产品和服务资源,以设计为核心,为中高端用户提供一站式家居整体解决方案与“全程无忧”的管家式服务。
从定制产品到解决方案,再到生活方式,公司正努力营造“情景式”消费。以整体衣柜为例,从6大空间系统理论过渡到6大生命周期论,情感、故事、人物、文化等元素被注入相应展厅,使得消费者能够以共情体验到真实需求,或被激发出相应的装修灵感。当消费升级被频频提及,需求更多源自内在的激发和外在的交互,而家居相对低频的购买特性使得情景式消费更容易击中消费者的内在,带动最终消费、提升消费频率并体现全屋定制的理念。
3.2 募投项目强化产能、品牌建设
此次公司公开发行4,151万股公司股票,募集资金总额20.79亿元,扣除发行费用后募集资金净额19.91亿元,将根据轻重缓急投入产能扩充、品牌建设和信息系统建设三大方向的6个项目。公司产品线丰富,2014年开始筹建靖远南方基地,部分募投项目变更实施地点至清远基地,有利于以减低管理成本和物流成本,提高产品各工艺及工序衔接效率,更好地发挥募投项目的经济效益,进一步提高产品的市场竞争力。
3.2.1 突破产能瓶颈,提高重点区域服务能力
2017上半年,公司橱柜各基地有序建设:无锡基地橱柜主要柜身车间筹建并投产,防火车间激光封边机安装调试完成,集团首台激光封边机正式投产;衣柜制造线高效完成了广州基地两大工厂的搬迁与流程改造工作,同步有序开展清远、无锡基地新工厂、新车间的筹建与投产任务;卫浴制造线淋浴房厂搬迁至清远基地,正式开始投产。
目前整体橱柜作为营收的重要来源,平均产能利用率已达90%以上,现有产能已无法满足公司的销售需求,急需提升以满足新增需求;整体衣柜正处于快速增长期,提升相应产能有助于扩大整体衣柜市场占有率,巩固整体衣柜的行业地位;定制木门是公司看好的下一个风口,提升产能有望实现规模优势,提前布局定制木门为未来成长期做好准备。而本次募投项目主要涉及整体橱柜、整体衣柜和定制木门三大产品线,建成后公司橱柜、衣柜、木门产能将显著扩大,预计建成后新增年均销售收入55.6亿元。
3.2.2 重视“欧派”核心品牌建设
本次募投耗资3亿元用于“欧派”品牌推广项目,主要用于主流电视、户外广告、主题活动推广、促销活动推广等子项目。与产品销售进行及时联动,进一步提升品牌形象,抓住因消费低频而更依赖品牌口碑的消费者心理。
注重品牌形象,多年积淀品牌溢值。随着家居消费需求的潮流化、个性化需求崛起,家装已不再局限于新房入住,二次换新或局部整修变得越发普遍,因此家居购置不再是一次博弈,品牌口碑更显重要。在品牌营销投入之外,公司亦重视已有产品在市场上形成的品牌形象,包括产品质量、设计风格等直接决定消费者选择的因素。经过多年的经营,公司作为定制家居的龙头企业,成功打造了良好可信的品牌形象,消费者能够将优质的产品同欧派连接起来引致购买。公司与埃托雷、马西莫、赛乔、马克等意大利著名设计师达成战略合作联盟,通过与国际设计师合作推出相关产品,公司更构建了定位高端的母品牌形象,吸引对设计感有所追求的消费者。
“有家,有爱,有欧派”,多渠道推进品牌建设。前者公司已经通过多年的潜心经营和对未来趋势的及时预判,成功打造品牌基石和良好的消费者口碑;后者公司则邀请主演多部热门电视剧作品的孙俪作为代言人,借助各类宣传媒介投放广告、微电影、主题推广、促销服务等多元化信息,充分宣传“欧派”品牌并传递公司理念以唤起消费者共鸣。孙俪代言公司的口号“有家,有爱,有欧派”深入人心,2017年公司推出了新的年度主题“快乐家庭,人生赢家”,借力东方卫视《欢乐喜剧人》、《笑傲江湖之笑声传奇》等欢乐主题热播节目,传递快乐、传递正能量,将“欧派”的品牌形象与“快乐家庭”的概念融为一体。
公司为我国整体家居行业内同时获得“中国名牌产品”和“中国驰名商标”的企业,2005年和2011年“欧派”整体橱柜被认定为“广东省名牌产品”,2007年“欧派”整体橱柜荣获“中国名牌”,2009年“欧派”商标被国家工商总局认定为“中国驰名商标”,2014年,欧派整体衣柜被认定为“广东省名牌产品”,2015年,“欧派”品牌被授予2014年广东泛家居领域最具价值十强品牌。2016年,公司被授予“中国品牌价值500强”和“中国行业标志性品牌”证书。
四 投资建议
4.1 股权激励保障高增长,实现利益一致化
公司长期坚持利益共享的原则,上市后即推出股权激励计划,以55.18元/股的价格向835名激励对象授予限制性股票550.5352万股,占公司41,509.11万股总股本的1.41%。
从业绩承诺来看,要求相比2016年,公司2017年、2018年收入分别增长20%、44%,净利润分别增长30%、69%,即2017年、2018年收入同比增速不低于20%,净利润同比增速不低于30%,其中收入端考核占40%,利润端考核占60%。且据上述两个指标的完成程度核算解锁系数,结合各期约定的解锁比例,从而确定激励对象各期可解锁权益的数量。
从授予对象来看,此次激励对象以中层管理人员为主,包括671位中层管理人员,获授比例92.62%;此外,还包括4位高管,获授比例2.71%,以及220位核心技术人员,获授比例为4.67%。我们认为,此次授予范围之广,基本覆盖了公司自2013年引入一批核心人员股东后,后来新进入公司的主要业务骨干。而此次激励计划充分显示了公司对自身发展的坚定信心,实现利益充分绑定、激励到位后,长期发展更值得期待。
4.2 盈利预测与估值
假设未来三年公司各品类渠道持续稳步扩张,单店销售增速受地产影响明年开始有所放缓,同时随着新增产能逐步释放,以及信息化建设加强成本控制,收入规模有望持续快速增长。预计公司2017~2019年EPS分别为3.00元、3.92元、5.10元,净利同比分别增长33%、31%、30%。
我们看好公司 “三马一车”发展战略,即大家居、信息化、欧铂丽为“三马”,终端优化为“一车”。未来有望通过客户群、产能、渠道持续扩张进一步巩固整体橱柜行业地位;同时加大在整体衣柜、整体卫浴、定制木门等领域的投入,积极布局“大家居”领域,培育新的利润增长点,实现“欧派”品牌的价值最大化。
参考行业可比公司2017年平均38倍的估值水平,考虑到未来万亿家居市场份额有望进一步向龙头企业集中,而公司有望率先成为业内规模过百亿的企业,长期发展值得期待,首次覆盖给予公司“强烈推荐-A”评级。
五 风险因素
我们认为未来公司主要的风险因素在于房地产调控风险、市场竞争加剧风险两个方面。
1) 整体家居产品需求受住宅房地产市场销售量、商品房交收和二手房交易等因素影响。近年以来,我国政府陆续出台了一系列包括土地、信贷等在内的房地产宏观调控政策,调节房地产市场的过热增长。整体家居行业主要定位于定制家具产品的个性化设计、规模化生产和标准化安装,属于家具行业新兴的细分领域,目前正处于快速发展阶段,市场容量较大,行业增速较快,短期内受房地产行业宏观调控的影响尚未明显显现。但如果未来宏观调控、经济发展环境导致我国房地产市场持续低迷,整体家居行业仍将会受到一定的影响。
2) 由于整体家居行业市场前景广阔,已有部分传统家具制造企业转型整体家居市场,此外包括瓷砖、地板在内的不少企业亦看好整体家居行业的市场前景,纷纷涉足该行业,这些因素导致行业竞争将从起始的价格竞争进入到品牌、渠道、研发、服务、人才、管理等复合竞争层级上来,市场竞争的加剧可能导致行业平均利润率下降,从而影响未来公司的经营。
重要声明
本微信号推送内容仅供招商证券股份有限公司(下称“招商证券”)客户参考,其他的任何读者在订阅本微信号前,请自行评估接收相关推送内容的适当性,招商证券不会因订阅本微信号的行为或者收到、阅读本微信号推送内容而视相关人员为客户。
完整的投资观点应以招商证券研究所发布的完整报告为准。完整报告所载资料的来源及观点的出处皆被招商证券认为可靠,但招商证券不对其准确性或完整性做出任何保证,报告内容亦仅供参考。
在任何情况下,本微信号所推送信息或所表述的意见并不构成对任何人的投资建议。除非法律法规有明确规定,在任何情况下招商证券不对因使用本微信号的内容而引致的任何损失承担任何责任。读者不应以本微信号推送内容取代其独立判断或仅根据本微信号推送内容做出决策。
本微信号推送内容仅反映招商证券研究人员于发出完整报告当日的判断,可随时更改且不予通告。
本微信号及其推送内容的版权归招商证券所有,招商证券对本微信号及其推送内容保留一切法律权利。未经招商证券事先书面许可,任何机构或个人不得以任何形式翻版、复制、刊登、转载和引用,否则由此造成的一切不良后果及法律责任由私自翻版、复制、刊登、转载和引用者承担。
相关推荐
友情链接
Copyright © 2023 All Rights Reserved 版权所有 北京物流信息联盟
