北京物流信息联盟

【政策】财政专项扶贫资金绩效评价办法出台啦!(全文)

2022-03-26 13:22:59


财政专项扶贫资金绩效评价办法

第一条  为规范和加强财政专项扶贫资金管理,提高资金使用效益,,制定本办法。

第二条  财政专项扶贫资金绩效评价是指对财政专项扶贫资金的使用管理过程及其效果进行综合性考核与评价。

第三条  财政专项扶贫资金绩效评价的目标是突出脱贫成效,强化监督管理,保证财政专项扶贫资金管理使用的安全性、规范性和有效性。

第四条  财政专项扶贫资金绩效评价遵循以下原则:

(一)聚焦精准、突出成效;

(二)科学规范、公正公开;

(三)分类分级、权责统一;

(四)强化监督、适当奖励。

第五条  财政专项扶贫资金绩效评价的依据:

、;

、扶贫部门制定印发的财政专项扶贫资金和扶贫项目管理的有关规章和规范性文件;

(三)统计部门公布的有关扶贫统计数据,财政、扶贫部门反映资金管理的有关资料,全国扶贫开发信息系统有关信息;

(四)各省、自治区、直辖市(以下简称省)上年度扶贫开发计划执行情况总结;

(五)资金拨付文件及相关资料;

(六)审计部门出具的有关财政专项扶贫资金审计报告;

(七)财政监督检查机构出具的有关财政专项扶贫资金检查结果;

(八)其他相关资料。

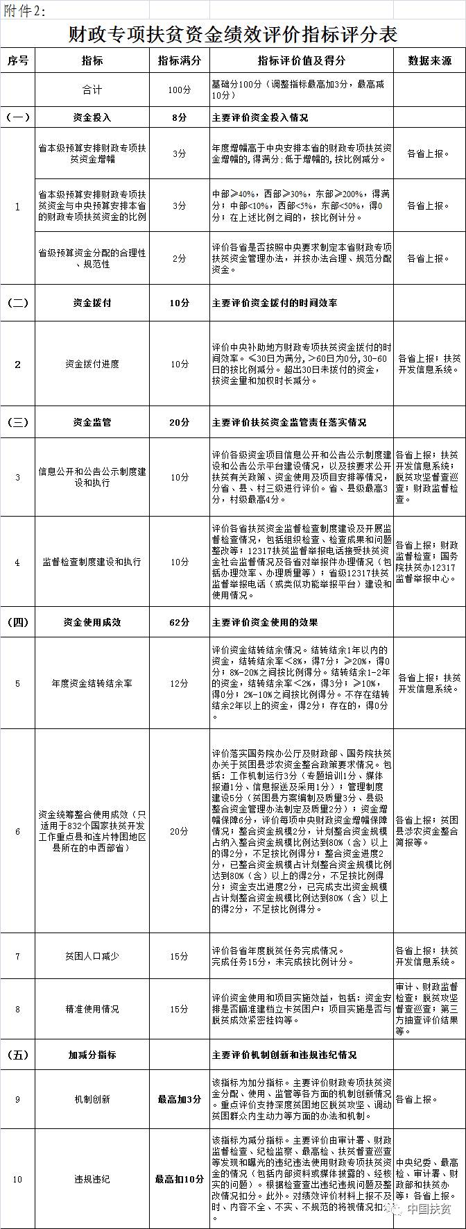
第六条  财政专项扶贫资金绩效评价的主要内容包括资金投入、资金拨付、、资金使用成效等方面的情况。财政专项扶贫资金绩效评价指标依据评价内容设定。

(一)资金投入。主要评价省本级预算安排的财政专项扶贫资金的投入总量、增幅及分配的合理性、规范性等。

(二)资金拨付。。

。。包括信息公开和公告公示制度建设和执行、监督检查制度建设和执行等。

(四)资金使用成效。主要评价财政专项扶贫资金使用的效果。包括年度资金结转结余率、资金统筹整合使用成效(只适用于832个国家扶贫开发工作重点县和连片特困地区县所在的中西部省)、贫困人口减少、精准使用情况等。

(五)加减分指标。。

财政专项扶贫资金绩效评价的指标内容和计分方法保持总体稳定。财政部、。

第七条  财政专项扶贫资金绩效评价分级实施。财政部、。各省财政、扶贫部门负责对省以下管理财政专项扶贫资金的情况进行绩效评价。

第八条  财政部、,可邀请有关部门或专家共同对财政专项扶贫资金进行绩效评价。

第九条  各省财政、扶贫部门应于每年1月15日前,将上一年度本省财政专项扶贫资金的绩效评价材料,连同扶贫开发计划执行情况的总结材料,报至财政部、。财政部、。各省对上报材料的真实性、及时性和完整性负责,对材料上报不及时或内容不全、不实、不规范的将视情况扣分。

第十条  对各省财政专项扶贫资金的绩效评价依据所设定的指标逐项计分后确定总得分(东部省总得分按比例折算)。根据得分将评价结果划分为四个等级,分别为:优秀(≥90分)、良好(≥80分,<90分)、及格(≥60分,<80分)、不及格(<60分)。

第十一条  资金绩效评价结果纳入省级党委和政府扶贫工作成效考核,并作为财政专项扶贫资金分配的因素之一。

第十二条  各省应根据绩效评价结果,及时总结经验,认真改进不足,提高管理水平和资金使用效益。

第十三条  省以下财政专项扶贫资金绩效,由各省财政、扶贫部门根据本办法并结合本省实际情况,确定具体评价方式及评价内容,制定本省的财政专项扶贫资金绩效评价办法或年度实施方案,报财政部、。

县级财政部门和资金使用管理相关部门要组织做好财政专项扶贫资金绩效目标管理工作,合理确定绩效目标及指标,按程序报省级财政部门和相关部门备案,并抄送财政部驻当地财政监察专员办事处,作为绩效执行监控和绩效评价的依据。

第十四条  本办法自2017年9月30日起施行,原《财政扶贫资金绩效评价试行办法》(财农〔2008〕91号)同时废止。



图片来源于网络


来源:财政部


编辑:王健任


友情链接

Copyright © 2023 All Rights Reserved 版权所有 北京物流信息联盟