2022-06-23 09:43:05
编者按:网络药理学作为新兴学科,成为药物研究的新模式。中医药整体性、系统性、复杂性的特点,使其亟待寻求中医药创新研究的新方法。因此,将网络药理学与中医药有机结合,已经成为现代医药学具有原创价值的研究方向。
值此世界中医药学会联合会网络药理学专业委员会第二届学术年会即将召开之际,中药大品种联盟与网络药理学专业委员会联合推荐网络药学研究方面的优秀论文。欢迎大家点击左下角阅读原文,报名参加网络药理学专业委员会第二届学术年会。
药物重定位——网络药理学的
重要应用领域
张永祥,程肖蕊,周文霞
(军事医学科学院毒物药物研究所)
药物重定位(drug repositioning)又称“老药新用”、“重审旧药”,指已上市药物发现新适应症或新用途,包括对处于临床研究阶段或已批准上市的药物进行重定位(reposition)、重定用途(repurpose)、重评价(reprofile)、重新定位治疗方向(redirecting)等。通常情况下,新药研发从思路确定到药物上市需要10~17年,且成功率低于10%,而药物重定位则只需3~12年,且安全性和药代动力学等不确定性显著减小,使研发成本及风险明显降低,周期缩短。由于开展重定位研究的药物通常已通过了临床试验的几个阶段或是已上市,因此与从头开始研发、获得专利许可等策略相比,其风险更低。此外,与获得专利许可和重新组方策略相比,具有上市时间短和发现药物作用差异性的可能性更大的优势,因此可望获得更高的回报。所以药物重定位是目前已知的药物研发策略中风险/效益比最好的策略之一。随着网络生物学研究的进展,网络药理学技术为新药研发提供了崭新的手段,并不断应用于药物重定位研究,成为药物重定位研究的重要技术之一。
1 已获批重定位的药物
药物重定位研究通常包括4个阶段:①化合物发现和确认阶段:可通过靶向搜索或相似性搜索(主要是网络药理学技术)研究已上市药物的其它作用,采用专门的药物重定位筛选技术平台进行筛选等,也可能通过新奇见解或意外发现获得线索,该阶段通常需要1~2年时间;②获取化合物阶段:可通过获得专利使用许可、获得新的知识产权(如采用异构体、控释制剂、专有剂量范围、新配方等获得的新专利)、已拥有的产品及化合物资源等进行,通常需要0~2年时间,③开发阶段:可从临床前、Ⅰ期或Ⅱ期临床研究开始,与已有研发进展及所获数据的支持力度有关,通常需要1~6年;④注册阶段:依据提交注册申请的国家或地区管理机构〔美国食品药品管理局(FDA)和欧洲药品评价局(EMEA)等〕的不同而不同,通常需要1~2年。
截止到2012年12月,DrugBank数据库(www. Drugbank. ca)中至少收录了1447个FDA批准的小分子药物、131个FDA批准的生物技术药物(蛋白质和肽)、85个保健营养品和5080个正在实验的药物。此外,还收录了与这些药物有关联的4227个非冗余蛋白(如药物靶点、酶、转运体或载体)序列。每一个药物条目包含超过150个数据域的信息,这些信息的一半是药物/化学数据,另一半是药物靶点或蛋白数据。该数据库是进行药物重定位研究的重要数据来源之一。美国药品研究与制造商协会的统计数据表明,目前全球每年提交注册申请的新药逐年增加,仅2011年一年就达7500个,其中向美国食品药品管理局、欧洲药品评价局、日本厚生劳动省提交注册申请的分别为3091、1449和556个,其它国家和地区有2465个。这些已知药物和药物靶点信息同样为药物重定位的研究提供了较丰富的资源。
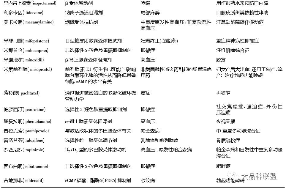
从已知药物中发现新适应症,成功重定位的药物已有100多种,表1所列为其中具有代表性的40余种,这些药物有的是在临床用药或实验研究时偶然发现、并经进一步研究确定的;有些则是基于新思路研究或通过其它途径发现的。目前则多从专门为研发药物重定位所建立的技术平台筛选和基于计算机的方法所发现,即理性发现,这将大大提高发现效率。
表1 部分成功重定位的药物
2 药物重定位研究技术
药物重定位的生物学依据是一药多靶和一靶多治,主要是基于生命科学尤其是网络生物学研究所取得的成果。目前用于药物重定位研究的主要方法有两类,一是以高通量筛选、高内涵技术为主的筛选方法,二是基于计算机的虚拟筛选和生物计算的方法。其中为开展药物重定位研究所建立的高通量筛选技术需购置专门的仪器设备,开发和购买特定的试剂盒,开展专门的数据分析和挖掘工作,并需投入大量专业技术人员,国外有实力的制药企业常采用该方法。然而,高通量筛选方法的通量再高也有一定限度,只能对较少的药物进行筛选,而且存在其筛选结果会受到药物的化学性质、稳定性等因素的影响,且不适合对前药进行筛选等缺点。为提高筛选效率,目前所采用的策略是运用网络药理学的思路和方法,首先应用计算机进行虚拟筛选,优选成药性及发展前景好的候选药物,进一步开展高通量和高内涵筛选。
网络药理学是指将药物作用网络与生物网络进行整合、比对和分析,分析药物在整合网络中与特定节点或模块的相互作用关系,从而深入认识药物和机体相互作用规律的科学。因此,现阶段基于计算机技术与方法进行的药物重定位研究,主要是以生物学尤其是网络生物学和网络药理学研究进展为基础,采用网络药理学相关技术和方法开展的。根据研究策略的不同,可将基于计算机的药物重定位研究方法分为三类:①基于小分子(配体)特征,即针对特定药物或化合物,预测新的潜在靶点或药物-靶点相互作用;②基于药物靶点(核酸、蛋白、酶、离子通道和受体等)的特征,即针对某一特定靶点而预测新药、目标化合物或药物-靶点相互作用;③基于表型(或网络)特征,即通过药物-靶点网络预测药物-靶点相互作用。
2.1 基于小分子(或配体)的药物重定位技术
尽管对药物的初始设计都是有选择性的,甚至对靶点具有高度的特异性,但实际情况是往往存在一个药物同时具有多个靶点的现象,这种情况下通常会导致副作用产生,但同时也会对治疗作用或其他方面的有效性做出贡献。基于药物或小分子结构的药物重定位研究方法主要有相似性搜索和定量构效关系(quantitative structure-activity relationships,QSAR)研究等。
相似性搜索也称相似性分析,其基本原理是:一方面,相似结构的分子可能结合到同一个靶点,具有相似的生物学功能,通过比较配体分子间的化学相似性,可推测其可能具有相似的靶点,发挥相似的药理作用,通过该方法可发现新的药理作用,因此该方法可用来预测原认为在生物学上不相关的两个靶点之间的相似性;另一方面,具有不同功能的生物大分子(靶点)可能具有相似的药物结合域,因此对与靶点结合药物的化学特征和靶点分子的结构进行相似性比较,可预测药物的未知靶点。
Keiser等将3665个已获美国FDA批准的药物和仍处于研究阶段的药物与数百个药物靶点进行比对。通过对药物和配体集间的化学相似性进行比较,预测到了数千种未曾预料到的关联。对其中30个关联进行了验证,有23个新的药物-靶点之间的作用得到确认,其中有5个与预测靶点的结合强度较高(Ki<100 nmol·L-1),如研究发现原作用于NMDA受体的离子通道药物苄哌酚胺(艾芬地尔)对5-羟色胺转运体具有抑制作用,原为胃肠蠕动刺激剂的外周多巴胺受体阻滞药多潘立酮对α1A肾上腺素受体具有阻断作用,原为肾上腺素α1阻滞剂治疗高血压和偏头痛的吲哚胺对多巴胺D4受体具有拮抗作用,原为抗组胺药和抗高血压药的二甲利嗪对α1A肾上腺素受体具有阻断作用,安定药氟丁酰酮对α1肾上腺素受体具有阻断作用。其中一个化合物N,N-二甲基色胺与5-羟色胺受体作用的生理学意义在基因敲除小鼠上得到了验证。在另一项研究中,Keiser等将65000个配体(药物)与数百个药物靶点进行相似性分析,使用配体(药物)拓扑学计算每个药物-靶点集合的相似性分值,并使用统计学模型对相似性分值的重要性进行排序,结果发现麻醉药可靶向毒蕈碱M3受体,抗寄生虫病药依米丁可靶向α2肾上腺素受体,麻醉和止泻药洛哌丁胺可靶向神经激肽NK2受体。上述方法通过化学相似性进行关联分析,同时融合了必要的生物学信息,具有系统性和综合性的特点,可为很多药物副作用或新适应症的发现提供线索,是发现新的药物作用靶点、开展药物重定位研究的良好策略与方法。
QSAR是指将化合物的结构参数和其生物活性数据以一定的算式相联系的定量关系。在采用QSAR方法研究药物重定位过程中,为克服传统方法中仅针对一个蛋白靶点预测化合物活性的缺点,有人开发了多靶点定量构效关系(multi-target QSAR,mt-QSAR)的方法。Prado-Prado等使用mt-QSAR方法对文献报道的700多个抗寄生虫的药物进行了分析,用线性判别分析处理并建模,结果表明所建模型在训练中的预测准确率为93.62% (1160/1239例),外部验证表明其预测准确率为94.9% (573/607例)。Gonzalez-Diaz等采用mt-QSAR法结合MARCH-INSIDE软件计算药物和靶点的结构参数,同样采用线性判别分析法寻求最佳模型,发现其所获模型在训练中其预测准确率为94.4% (3859/4086例),外部验证准确率为94.9% (1909/2012例)。Cheng等使用mt-QSAR和计算化学基因组学技术进行化学物-蛋白相互作用(chemical-protein interaction,CPI)预测,从ChEMBL数据库收集了两个综合数据集,一个数据集由50924个化合物和136个G蛋白偶联受体之间形成的81689个CPI对组成,另一个数据集则由23376个化合物和176个激酶之间形成的43965个CPI对组成。受试数据集的接收者操作特征曲线(ROC曲线)的曲线下面积(AUC,反映敏感性和特异性连续变量的综合指标,曲线下面积越大,诊断准确性越高。)在运用100个GPCR所构建的mt-QSAR模型上为AUC0.95到1,而在由100个激酶所构建的mt-QSAR模型上为AUC 0.82到1。使用化学基因组方法进行5倍交叉验证的结果表明,运用两个模型所获得的AUC均约为0.92。上述结果提示,与mt-QSAR相比,计算化学基因组学技术在对外部数据集进行验证时存在较高的假阳性率,其性能不如mt-QSAR。该研究者同时还开发了基于上述方法的可预测CPI的网络服务器,可免费使用,为网络药理学和药物重定位研究提供了可供选择的方法和工具。
2.2 基于药物靶点的药物重定位技术
基于药物靶点的药物重定位是指针对某一特定药物靶点预测新药或目标化合物,通常使用配体-受体反向对接方法。该方法可用于药物-靶点亲和力预测、药物-靶点相互作用预测等。如对已知生物活性但作用机制尚不清楚的候选药物可预测其潜在的靶点,对于作用机制明确的药物可通过反向对接搜寻药物次级靶点信息,可用于药物重定位及预测与药物毒副作用相关的蛋白,也可用于小分子配体靶点的搜寻。但反向对接方法不适于三维结构未知的靶点。
SELNERGY是一个基于反向对接的程序,能够针对2000多个3D药物靶点进行化合物靶向虚拟筛选。该程序已成功应用于抗焦虑药托非索泮的重定位研究。托非索泮于20世纪80年代上市,用于焦虑症的治疗,其特点是已过专利保护期、作用机制不十分清楚,且上市使用的是包含两种对映异构体的消旋体,具有研发出两个对映异构体药物的可能,因而是一个具有较好前景的研究对象。做为具有非典型2,3-苯二氮䓬药物,托非索泮并不与苯二氮䓬受体结合,因而避免了产生苯二氮䓬类药物的中枢副作用,但其作用机制一直不明。研究者所在团队最近研究发现该药具有PDE4抑制剂的作用,他们采用SELNERGY策略进一步研究发现托非索泮抑制PDE4的活性为亚微摩尔级,且其S-对映异构体的活性比R-对映异构体强10倍,这些研究为开发托非索泮与PDE4抑制剂作用相关的新适应症提供了有力证据,提示SELNERGY是进行药物重定位研究的良好方法之一。
TarFisDock是一个基于网络、基于蛋白质结构数据库进行小分子-蛋白相互作用自动搜索的工具,它包含一个潜在药物靶点数据库和一个反向配体-蛋白对接程序。与传统配体-蛋白对接不同,反向配体-蛋白对接的目的是通过筛选合适的蛋白质数据库为小分子寻找潜在的蛋白靶点。为检验TarFisDock方法的可靠性,研发者使用该工具在潜在药物靶点数据库库中搜寻维生素E和4H-他莫昔芬的推定靶点,结果发现,TarFisDock辨识得到的维生素E结合蛋白中得分最高的2个和得分靠前10%的候选靶点分别占已确认或经实验验证靶点的30%和50%;TarFisDock辨识得到的4H-他莫昔芬结合蛋白中得分最高的2个候选靶点和得分靠前5%的候选靶点也分别占经实验验证靶点的30%和50%。提示TarFisDock进行靶点预测可靠性较高,有望成为一种对老药进行靶点辨识及机制研究的有用工具。
结构蛋白质组脱靶研究技术是一种将分子动力学模拟、MM/GBSA自由能计算与配体结合位点比较以及生物网络分析等进行整合以辨识已知药物潜在靶外结合位点或靶点的方法,用于奈非那韦靶外结合分子的研究取得了明显进展。,近年发现其具有多效抗肿瘤作用,实验研究结果提示其可能通过抑制Akt信号转导通路而发挥抗肿瘤作用,但其确切的分子靶点并不清楚。Xie等采用结构蛋白质组脱靶研究技术进行研究的结果表明,奈非那韦可抑制与肿瘤发生和转移密切相关的多个蛋白激酶样超家族中成员,其中大部分蛋白激酶是Akt,MAPK,JNK,NF-κB,mTOR及相关信号通路的上游分子,作者推测奈非那韦对这些蛋白激酶弱但广谱的抑制作用可能是其对不同类型肿瘤产生治疗作用的重要原因。上述计算机预测的结果得到了激酶活性测定实验的支持,且与已有实验和临床证据一致,这一结果为解释奈非那韦具有广谱抗肿瘤效应的原因提供了分子基础,同时也为进一步研究和优化奈非那韦的多向药理学特性提供了线索。
2.3 基于网络或表型的药物重定位技术
从系统生物学的角度看,生物网络平衡是健康的基础,疾病的本质在于生物网络的失平衡,药物治疗疾病的本质则在于重建生物网络的平衡或减轻平衡被破坏的程度。药物治疗复杂疾病的作用往往不是通过作用于单一致病基因而发挥的,而是通过调节或扰动“致病网络”,从而影响疾病表型来实现的。
基于网络或表型研究方法的基础是一药多靶、一靶多药且多个药物-靶点相互作用可形成网络的理论,这种生物学现象最直接的证据就是通过药物-靶点二元相关性将美国FDA批准的药物和蛋白(或靶点)连接起来所建立的二部图网络,经定量分析,发现多数药物或靶点呈现出冗余性的特征,即一个药物对应多个靶点,且一个靶点又对应多个药物。基于复杂网络理论,已有3种高级推理算法被用于药物重定位研究,如基于药物的相似性推理基于靶点相似性的推理和基于网络的推理即基于药物-靶点二部网络拓扑相似性的推理。
2.3.1 基于药物作用相似性推理
除上述通过药物结构相似性进行药物重定位研究外,根据药物作用(生物效应)的相似性进行研究也是该领域的研究热点。
全基因组关联分析(genome-wide association studies,GWAS)具有在全基因组范围内进行整体研究、获得药物全面作用信息的优点,近年来被应用于药物重定位研究,取得了一些有意义的结果。Sanseau等通过对公开报道的GWAS数据进行分析后选择其中991条GWAS相关基因用于潜在药物靶点的评价,发现其中155条(15.6%)基因是全球范围的药物研发链上相关药物或候选药的靶点。进一步研究的结果表明,其中63条GWAS基因与GWAS性状以及药物的适应症相同或非常接近(认为匹配),更好地说明了药物适应症是合适的;相反,有93条GWAS基因与药物的适应症不同(认为不匹配),为药物潜在新适应症的研究提供了线索,即为药物重定位提供了机会。比如,他们在研究中发现,用于治疗绝经后妇女骨质疏松症的单抗药物地舒单抗靶向肿瘤坏死因子(配体)超家族成员11〔tumor necrosis factor (ligand) superfamily,member11,TNFSF11,也叫核因子NF-κB受体活化子配体(RANKL)〕;而Franke等通过GWAS分析曾发现,TNFSF11与克罗恩氏病发生关联,其可能在炎症性肠病中发挥重要作用。因此,他们推测,地舒单抗可能对克罗恩氏病具有治疗作用,进而通过分别使用顺式-调节变异和顺式-e定量性状位点分析等方法,证明了TNFSF11的等位基因(rs2062305[G])与克罗恩氏病发生的相关性,从而部分证实了他们的推测。
通过药物的副作用发现新的药物作用靶点和机制是进行药物重定位研究的另一个重要策略。Campillos等对已上市的746个药物按副作用相似性建立网络并进行网络分析,构建了一个由1018个副作用所驱动的药物-药物关联网络,包括已知有共同靶点的407个药物-药物关联和新预测出来的611个药物-药物关联(或药物对)。这611个新预测出的药物-药物关联又可分为四类,包括有相似化学结构或相似靶点的158个、无已知人类靶点的119个、属于同样治疗分类的73个,以及未曾预料到的属于不同治疗分类的关联261个。由于这261个药物-药物关联中既无相似的化学结构,也无相同的适应症,用传统方法难以发现,从通过计算预测药物作用的角度来看意义更大,因此作者对其进行了详细研究。他们选择其中的20个进行了实验验证,发现有13个与所预测靶点之间在体外结合实验中显示了较高亲和力,其中有11个与所预测靶点的结合常数小于10μmol·L-1(表2),被认为具有生物活性,足以引起副作用。进而,又选择了9个药物在细胞水平进行了活性检测,结果活性全部得到了验证,说明通过副作用(表型)相似性进行靶点预测的准确性很高。研究结果提示,使用药物作用表型(如副作用)相似性不但能推断药物是否共用一个靶点,还能阐明新的药物-靶点相互作用,说明使用表型变化特点推断分子相互作用及发现上市药物的新用途是可行的。
2.3.2 基于靶点相似性推理
以网络或表型为基础,基于靶点相似性的推理通常采用以下两个策略:一是对基因表达谱相似性的扰动,二是对基因表达标签相似性的扰动。这两种方法均需要首先获得待研究药物的基因表达谱。
根据基因表达谱的相似性可预测药物作用的相似性和新的作用方式,对药物作用进行重定位。Lorio等构建了一个由1302个节点(药物)和41047个边(具有相似性的药物对)组成的药物网络,进一步进行网络分析发现,网络致密连接区富集的药物具有相似的作用方式或作用于同一生物通路,据此可预测药物靶向的主要生物通路。将新的未知的化合物整合到该网络中预测其治疗效应和脱靶效应,结果正确地预测了9个抗癌化合物的作用模式,其中发现了拓扑异构酶抑制剂具有抑制细胞周期依赖的蛋白激酶的作用,该作用到目前为止还未见报道。进而,通过实验证明了细胞周期蛋白依赖的激酶2抑制剂与拓扑异构酶抑制剂作用模式之间未曾预料到的相似性,从而为化合物作用方式或模式的揭示提供线索。此外,还发现Rho激酶抑制剂法舒地尔亦是一种细胞自噬增强剂,因此,该药除作为血管扩张剂用于缺血性脑血管痉挛外,还有望用于几种神经退行性疾病的治疗。Sirota等则采用系统计算的方法,通过综合测定药物-疾病配对中的分子标签预测新的适应症。该研究将164个药物的基因表达谱与100种疾病的基因表达谱进行整合,来预测这些药物的潜在治疗作用,结果既发现了许多已有药物与疾病的关联性,同时也预测到了这164个药物的许多新治疗作用。作者从100种疾病中找出了53种疾病的药物-疾病的配对关系,164个小分子中的每一个分子都与53种疾病中至少1种相关,而与这些药物匹配数最高的疾病是癌症,预测结果表明,组蛋白去乙酰化酶抑制剂伏林司他是适应症最多药物,对多种疾病都有效。进而,作者选择了专利到期、价格低且副作用较少的药物西咪替丁进行了实验,结果表明,西咪替丁可使肺腺癌细胞生长减慢、分化减少并发生广泛凋亡,使用肺腺癌小鼠异种移植模型进行实验发现,西咪替丁使肿瘤缩小的程度几乎与化疗药多柔比星的作用相当。上述研究表明,通过对基因表达谱进行系统计算是发现药物新作用,进行药物重定位研究的有效方法之一。
采用基因表达标签(疾病发展过程中或经药物处理后显著上调和下调的基因)的相似性进行药物重定位研究时,通常采用如下方法进行:首先采用微阵列显著性分析技术,对两套基因表达数据即基因表达库中与疾病相关的芯片检测数据和使用药物处理细胞后芯片检测数据进行分析,获得基因标签,然后将疾病标签与药物表达标签进行统计比较,产生一系列药物基因表达谱。依据谱的相似性给每个药物-疾病对分配一个分值,若分值为负值则表示药物和疾病有相反的标签,提示药物有可能对该疾病具有治疗效果。采用该方法,Dudley等预测发现治疗癫痫的药物托吡酯对克罗恩氏病的治疗分值较对该病具有确切疗效的泼尼松龙还要高,预测也发现托吡酯对溃疡性结肠炎也是最具疗效的药物之一。在此基础上,采用三硝基苯甲酸诱导的炎性肠病大鼠模型检测托吡酯的作用,结果发现与泼尼松龙处理组相比,使用托吡酯的模型大鼠腹泻减少,炎症和溃疡均减轻,结肠黏膜层破坏减少,表明托吡酯对实验性炎性肠病具有良好治疗作用。上述研究表明,采用基因表达标签相似性推理的方法对于预测药物新的适应症是非常有用的,是开展药物重定位研究的有效方法。
2.3.3 基于网络相似性推理
基于网络相似性(或称网络拓扑相似性)推理的方法,通常采用药物-靶点二部网络拓扑相似性推导已知药物作用的新靶点。
Cheng等采用基于网络相似性推理的方法,应用FDA批准的12483个药物(靶向酶、离子通道、GPCR和核受体)和实验获得的靶点-药物结合,建立了药物-靶点网络,并预测了一些新的药物-靶点相互作用。对其中40个药物进行了体外实验检测,结果表明,其中5个老药具有新作用。如发现白三烯D4受体拮抗剂孟鲁司特具有抑制二肽肽酶-Ⅳ的作用(IC50=9.79mmol·L-1);双氯芬酸、辛伐他汀、酮康唑和伊曲康唑具有雌激素受体结合活性(EC50均小于10 μmol·L-1)。此外,在检测药物对细胞增殖影响的实验中,发现辛伐他汀和酮康唑对人乳腺癌细胞系MDA-MB-231具有很强的抗增殖活性(IC50分别为8.95和1.49 μmol·L-1)。作者将本研究所采用的方法与前述基于药物作用相似性推理的方法和基于靶点相似性推理的方法进行了比较,认为基于网络相似性推理的方法具有更高的预测准确性和检出率。
Chiang等采用“连坐法”进行药物-疾病相关性预测和药物重定位研究,发现了近57000种药物新用途,这些新用途为临床试验提供了新线索。进而,作者选择了抗肿瘤药物利妥昔单抗和抗动脉粥样硬化药阿托伐他汀两种药物对预测获得的新适应症进行了验证,结果表明,其预测到的新适应症多数正处于临床试验阶段或已有报道,但也有一些预测到的适应症尚未见报道,如利妥昔单抗对白内障、胃溃疡和胃癌可能有效,阿托伐他汀对霍奇金淋巴瘤、乳腺癌和骨肉瘤可能有效。
Cheng等认为,在上述三种基于网络或表型的药物重定位方法中,网络相似性推理具有简单、可靠的特点,优于基于药物相似性推理和基于靶点相似性推理的方法,也优于其它一些反向对接技术。此外,基于网络相似性推理的方法还具有可根据研究者的需要,针对特定的靶点对药物进行排序的优点,也具有可针对给定的药物,将其作用靶点进行排序的优点。然而,基于网络相似性推理的方法也存在缺点,主要表现在该方法由于只使用已知的药物-靶点相互作用信息,因此,还不能预测尚无靶点信息的新药的靶点。如要对靶点不清楚的新药进行靶点预测或重定位研究,则需将基于药物作用相似性推理、基于靶点相似性推理和基于网络相似性推理三种基于网络或表型的药物重定位方法整合使用。
2.3.4 基于药物作用相似性、基于靶点相似性和基于网络相似性推理综合运用的方法
综合运用基于药物作用相似性推理、基于靶点相似性推理和基于网络相似性推理三种方法进行药物重定位研究,可望提高预测的准确性,但会带来检出率低的缺点。
如根据药物结构相似性(基于药物相似性推理的方法)、靶点序列相似性(基于靶点相似性推理的方法)和药物-靶点相互作用网络拓扑学特性(基于网络相似性推理的方法),整合化学和基因组的二分图学习法,对4类药物-靶点(酶、离子通道、GPCR和核受体)相互作用网络进行分析,预测新的药物-靶点相互作用,获得了较好的AUC值(与酶、离子通道、GPCR和核受体作用的AUC分别为0.904、0.851、0.899和0.843),说明其特异性和灵敏度较高,但是r值却不高(酶、离子通道、GPCR和核受体的r值分别为0.574、0.271、0.234和0.148),说明其检出率不高,有可能漏掉新的药物-靶点相互作用信息。
使用已知的基因-药物相互作用关系、基因-基因相互作用网络和药物-药物相似性参数,将人类基因组的12460个基因按照与受试药物的相关性和基因的功能进行排序,通过已知相互作用关系建立局部网络,对与基因产物相互作用的药物和受试药物在此局部网络中的相似性(通过结构和适应症)进行评估。结果表明,所观察的12460个基因可形成313524个物理相互作用,形成的药物-基因相互作用涉及了1139个药物和1546个基因。训练和验证后,模型的ROC曲线下面积(AUC)为0.82,说明其灵敏度和特异性较高。采用数学模型进行预测发现,抗凝药华法林可靶向NSUN6、VKORC1、细胞色素P4502C9、HSD3B7;吉非替尼可靶向SH3BGRL、AMH、PTPRS和FAM96B;卡铂可靶向MAK3;吉西他滨可靶向AICDA、SLC29A1、SH2D5、AJCDA、NT5C3、GPM6A和BNIP3。上述发现多数尚未见文献报道,为上述药物新作用靶点或新适应症的发现提供了线索。
此外,Gottlieb等开发了另一种用于大规模预测已有药物和未知靶点药物的新作用或新适应症的方法,称预测法。该方法基于相似性推理,即相似的药物治疗相似的疾病的原理,利用多个药物-药物、疾病-疾病的相似性测度进行预测。该方法在预测药物的新适应症方面也具有较高的特异性和灵敏度(AUC=0.9),此外,将该方法与疾病特异性遗传标签相结合,为新的疾病预测有效的治疗药物,亦可获得较高的准确性(AUC=0.92)。
3 结语
过去10余年来,新药候选物成功转化为临床有效新药的速率显著降低,处于Ⅱ、Ⅲ期临床试验中的新药,因缺乏有效性或出现非预期的毒性所导致失败的案例呈现令人担忧的增长趋势,占导致新药研发失败原因的60%,研发的难度越来越大。许多学者认为,在当前所有新药研发策略当中,药物重定位研究是最快捷、有效策略之一,受到高度重视。2011年《ScienceTranslational Medicine》杂志发表的评论认为,药物重定位研究是一种“绿色的药物发现”。英国科学家,诺贝尔生理学或医学奖获得者杰姆斯•布莱克爵士指出:“新药发现的最有成效的基础乃是从旧药开始”。目前已有药物的数量众多,加上不断产生的新候选药物,为药物重定位研究提供了丰富的药源。网络生物学和网络药理学为药物重定位研究提供了崭新的思路与方法,同时药物重定位研究的需求也成为网络药理学发展的重要驱动力之一。随着系统生物学、计算生物学、网络生物学、网络药理学、以及计算机等技术的快速发展和多学科技术的不断交叉与融合,必将对基于理性推理和计算模型的药物重定位发现、基于高通量/高内涵筛选技术对重定位药物的筛选、基于生化和表型检测对重定位药物的实验验证、以及新理念指导下的重定位药物的临床试验研究等发挥巨大推动作用,药物重定位研究的理论与技术必将更加丰富,并得以不断完善。
参考文献:略。
作者简介:
张永祥,博士,研究员,博士生导师,先后获青岛医学院医学学士和军事医学科学院毒物药物研究所药理学硕士及医学博士学位。随后赴日本东京大学从事客座研究,并获东京大学药学博士学位。主要从事神经内分泌免疫调节网络、神经及免疫药理学研究以及中药和化学药新药研究开发工作。作为负责人,先后承担了国家自然基金面上及重点项目、“九五”国家攀登计划预选项目,国家“973”、“863”项目以及国家“重大新药创制”重大专项课题,发表学术论文270余篇,其中SCI收录51篇;主编专著6部,主译专著1部;获军队及省部级科技进步奖4项。现任国际药理学联合会(IUPHAR)执委会委员兼天然药物药理学分主席、、北京药理学会副理事长、中国药学会常务理事以及《中国药理学与毒理学杂志》主编等职。
研究方向为分子神经药理学及免疫药理学、免疫药理学及中药药理学。主要从事神经内分泌免疫调节(NIM)网络、多糖结构和功能、中药复方作用原理和物质基础等研究以及中药和化学药物研究开发。
版权声明:本文来源于《中国药理学与毒理学杂志》2012,26(6).中药大品种联盟(BBTCML)转载发布,编辑:轻安。转载请标注作者及出处。
▼▼▼点击阅读原文,即可报名参会
相关推荐
友情链接
Copyright © 2023 All Rights Reserved 版权所有 北京物流信息联盟
