北京物流信息联盟

药物临床试验痴呆弱势群体与权益保障伦理学问题研究

2022-06-19 15:54:32

 掌心里的临研学院

 直播 | 培训 | 交流 | 分享


金玉其质

妙药良研


本期导读:

临床研究阿尔茨海默病(Alzheimer's disease,AD)疾患的渐进性发展让患者与研究者备受困扰,不同程度认知障碍导致一系列不同的伦理学问题。在无AD症状但存高危风险的临床前期,主要聚焦在预防性措施、高危风险信息披露及针对受辱或歧视等受试者保护问题;在认知障碍症状显性的临床研究阶段,则主要侧重于改善患者认知功能,人体试验在纳入AD弱势受试者过程中,采取特殊保护措施以符合相关伦理学准则。此类困惑亟待采取综合权重方法,对AD研究进展涉及的伦理、法律及社会效应进行权衡评估。本文围绕上述核心问题在AD临床试验前期、临床试验阶段等层面展开论述,并就风险/受益、隐私保护、知情同意、自主决策、研究预先指示与患者偏好预测等方面进行相关性分析,以期为当前AD研究受试者保护及伦理审查实践提供参考。 


6789字 | 10分钟阅读


Key words:Cognitive impairment/Alzheimer's disease/Rights protection/Ethics issues 


阿尔茨海默病(Alzheimer's disease,AD),通常定义为一种慢性、获得性及进行性智能障碍综合征, 其在临床上以缓慢出现认知功能下降、失语、失用、失认、视空间技能损害、执行功能障碍及人格行为改变为主要特征。鉴于其存在的认知障碍可损害患者自主决策能力,由此导致一些伦理学困惑; 特别是针对AD疾患病情进展各阶段,即基于生理病理标志物的高危风险期、AD早期到严重认知障碍阶段等,牵涉到不同的伦理问题。


  • 在AD预防试验阶段,主要涉及认知功能正常但存在AD高危风险的受试者。当前科学技术的发展,在一定程度上促进 了早期疾患高危风险的探索,由此引出不少争议,特别是基于预防性试验的高危风险信息披露、针对受辱或歧视类受试者保护等问题。


  • 其次,在AD临床试验阶段,纳入对象主要为认知障碍程度已致其知情同意能力受影响的患者;其侧重点在于针对决策能力受累的AD患者如何确保试验研究和治疗保障,同时为那些由于认知功能受损无法自主抉择的受试者提供必要措施,以保证在接受治疗受益与参加试验研究风险之间寻求平衡。


本文围绕上述核心问题,针对AD临床试验前期、临床试验阶段等层面展开论述,并就隐私保护、知情同意、自主决策、研究预先指示与患者偏好预测等方面进行相关性分析,以期为当前AD研究受试者保护及伦理审查实 践提供参考。



1、从AD临床试验前期伦理风险层面分析



近期有研究指出,某些人体生物标志物的发现,与AD及其他神经退行性疾病的生理病理相关联。这对既往临床谱概念、疾患检测与医学解读产生了巨大影响。AD作为最常见的痴呆类型之一,已有研究证据提示,AD患者在发病症状及 体征呈显性之前,其在人体身上的病理生理过程早已存在。为此,美国国立衰老研究院与阿尔茨海默病协会(National Institute on Aging and Alzheimer's Association,NIA-AA)对此类证据进行系统分析并指出,“AD是一个发展性的病理生理综合征,强调AD临床试验前期的内涵;不建议把相关研究用的标准用于临床诊断”。特别是针对符合此类研究标准的受试者,其状况进展在随后很长一段时间甚至患者终生,并不出现AD临床指征。另外,也有欧洲研究协作组阐述无症状AD风险分期,指出相关病理生理标志物在此阶段所扮演的角色,及当前 基于研究初衷所作的疾患类别。然而,基于脑组织、血液、基因及脑脊液等生物学标志物的研究,让AD疾患外延涉及的伦理学问题日趋复杂化。


其一,试验主体从既往有显性AD症状的患者,到当前基于病理标志物的无AD症状受试者,这两者之间的转变将产生怎样的伦理层面的效应?


其二,存在AD风险的高危人群,多数伴有不可逆转的认知能力下降,对此类受试者如何避免受辱、歧视等伦理问题? 


其三,倘若当前对AD疾患尚无有效的治疗措施,基于此获取受试者疾患易感隐私数据,如何评估其临床价值及社会效益? 


1.1 AD预防性试验风险/受益比问题 

研究者对AD防治进行了一系列临床试验,即对相关疾患变化发展过程,在潜性易感基因或基于脑征象层面进行调控,旨在预防或延缓患者认知功能下降。既往针对有AD症状患者的临床试验干预(如β-淀粉样蛋白靶向化合物)未能有效改善患者认知功能下降的进程,这在一定程度上推动了上述预防类研究的开展。为此,针对部分不存在显性记忆丧失症状、可经病理标志物标识高危状态的受试者,进行相关试验研究显得尤为重要。相对后期已有大量神经元缺失的病态阶段,在神经退行性变之前预先干预,显得更为有效。然而,在预防性试验研究过程中,需要特别关注以下伦理学问题。


其一,受试者在试验初始阶段会被告知其处于AD风险状态,以获悉自身符合纳入标准的原因以及从该试验可能获得的受益。该过程应采取确切的安全措施,让受试者易感隐私及信息披露所致的伤害降低至最低。


其二,此类预防性试验纳入的部分受试者,或许因处于病理标志物阳性指征状态而符合研究入组标准,可在很长一段时间、或终其一生并不会转变为该试验干预所力求避免的病况阶段,即AD临床症状显性阶段。基于此,对上述受试者的试验干预,需采取合理的方式对其风险/受益比进行测评


其三,纳入预防性试验研究的受试者,应综合考虑其对参与试验的风险及可能获取的潜在受益是否具备足够的认知功能,特别是针对参与试验可能导致的伦理风险,如病理标志物高危状态等隐私信息外泄等,受试者需对相关利弊进行综合权衡,即充分评估患者同意入组进行早期干预的获益及可能受到的伤害。

 

1.2 受试者受辱及歧视伦理学问题 

参与预防性试验的受试者,或许可从研究获悉到自身疾患易感信息,由此引起伦理学层面的问题。与AD相关的认知障碍,常伴随着受辱及歧视问题,如进展性认知障碍的受试者,困扰其自身社会距离感。


其次,与根据临床症状确诊的AD患者相比,临床前期的受试者因其已标识AD潜在性诊断,但缺乏认知功能及行为症状的确诊,是否会产生类似的受辱及社会距离感?

 

另外,标识AD风险的患者是否会出现消极情感及行为倾向?对受试者基于各种假设(如根据认知功能下降病况推导严重认知障碍的可能性)而作出患病标识,是否会产生上述相类似的消极影响? 


有研究者针对此类问题进行研究,并指出,“ 导致患者倍感受辱的根源,并非AD疾患标签本身,而是某些标识性推导,及基于此对患者未来功能下降或状态恶化的臆测”。这些发现提示,为减少受试者的受辱感,可对疾患加强正确的宣传教育,让患者明晰其处于疾患临床前期,会经历一系列发生、发展的临床阶段症状期,并非必然进展到AD等严重认知障碍。


另外,对于AD高危人群,除倍感受辱、社会关系疏远等问题,也会引发相应就业、各类保险歧视的忧虑。例如,受试者参与先前AD预防性试验出现淀粉样蛋白风险状态,或许会被记录在病历或其他医疗档案中。当前国内尚未构建适用于保护患者免受保险及就业歧视等相关法律条例,以保障疾患易感人群在病情症状显性之前的基本权益,防止雇主及医疗保险机构歧视性差别对待。因此,有必要加强立法保护,同时优化试验研究设计,以减少受试者高危风险信息的外泄。 


1.3 受试者隐私风险问题 

在缺乏积极有效的防治措施的情况下,受试者AD高危风险信息外泄,除可能会导致受辱及歧视问题外,还会给受试者带来不少情志影响。鉴于痴呆临床试验相对需要很长一段时间,一旦疾患的风险评估为受试者所获悉,将会产生系列消极效应。如在临床前期阶段,由于病理标志物阳性类信息或许会导致其心理负担或情感受累,研究者需特别关注参与试验的受试者。尽管疾患易感信息披露或许会给研究带来某些效益,可研究者需对其受益/风险进行综合评估,包括受试者是否具备必要的能力为其未来计划,是否可自主抉择参与相关预防性试验,特别是涉及AD高危风险受试者招募的研究。 


关于AD风险测评与教育(Risk Evaluation and Education for Alzheimer's Disease,REVEAL)的试验结果表明,可以减缓疾患相应的心理压抑或情绪低沉效应。该试验指出,“与那些仅获知年龄、家族史、性别相关风险信息的患者相比,获悉自身基因型特异性风险的受试者,并没有表现出异常焦虑、抑郁或其他与试验相关的痛楚”。然而,该试验在获得与基因风险相关的载脂蛋白APOE基因型检测结果之前,已经在临床进行标准心理问卷筛查,把涉及重度抑郁、焦虑或有倾向阳性指征的受试者排除在外。为此,经初筛合格入组的受试者均接受过预检测相关教育与咨询。针对病理标志物公开披露层面,研究者可参考此类模式,把相关风险信息与受试者妥善互动交流。


其次,在REVEAL试验中,“在试验开展之后,受试者对研究本身的利弊考虑在改变,特别是对自身基因型风险信息外泄的担忧在持续。受试者并不认为相关检测可为预防措施或后续治疗提供有效的参考价值。相反,这过程加剧了受试者在涉及就业歧视方面的忧虑”。另一项针对无 症状AD人群开展的抗淀粉样蛋白治疗预防性试验(Anti-amyloid Treatment in Asymptomatic Alzheimer's Disease,A-4 Study),旨在构建相对标准规范的流程,针对高危风险信息披露以及信息外泄对受试者各类心理结局指标的效应,进行多层维测评。上述针对信息公开披露的经验数据,可为AD临床前期临床试验涉及的相关伦理学问题提供必要参考依据。 



2、从AD临床试验阶段伦理风险层面分析 


认知功能正常或有轻度症状的受试者,会逐渐发展为存在严重认知障碍的AD患者。该过程所涉及的伦理风险问题侧重于AD病情进展的效应,特别是在试验研究结局指标的有效评价与纳入研究AD弱势群体的实质性保护之间取得平衡。基于此,从20世纪60年代开始陆续产生了不少国际/区域性法案,如《赫尔辛基宣言》(Declaration of Helsinki,DoH)、《贝尔蒙报告》、《药物临床试验质量管理规范》(Good Clinical Practice,GCP)、《药物临床试验伦理审查工作指导原则》等,旨在为临床试验的规范性提供参考,包括独立的伦理审查、纳入研究的风险/受益比评估、公平筛选受试者以避免弱势群体入组高危风险试验、研究设计科学性及社会价值的衡量等。然而,国内针对受试者保护的政策法 规指南,特别是围绕参与试验的弱势群体需采取何种确切的安全措施予以保护,尚无细化阐述。


其一, 出于对受试者尊重的原则,有必要让患者自主决策参与或不参与试验研究。然而,针对自愿选择入组参与试验的受试者,如何定义、测评其具有独立抉择 的能力,特别是涉及不同程度认知障碍患者? 


其二, 如果存认知障碍的受试者不具有参与试验的决策同意权,谁或哪个机构可代理决策?病况各异的受试者可参与哪些类型的研究?上述问题不仅涉及到临床前期受试者所采取的预防性措施,且对后续研究纳入有AD征象认知障碍的患者,在知情同意层面均有参考价值。 



2.1 受试者选择的原则

针对AD患者是否具备自主决策、知情同意参与试验研究过程的资格,研究者可从理解能力、评价能力、推理能力及表达能力等方面进行测定,以评估其是否具备针对问题进行自主决策判断的能力。其次,为了提高判断评价的准确性,研究者可参考(MacArthur Competence Assessment Tool for Clinical Research,MacCAT-CR)进行半结构式访谈,针对相应内容对受试者决策能力进行综合评测。然而,当评估结果提示患者缺乏足够的知情同意能力时,是否将所有不具备知情同意能力的患者排除在试验之外?这个过程也出现2个基本的伦理学问题。


其一,受试者参与研究的潜在受益问题,即把缺乏知情同意能力的部分排除在外,或许会剥夺受试者接受潜在获益性干预的合法权利,不利于相关临床结局效应的改善。


其二,涉及研究的科学有效性问题,即一个设计严谨的研究,不仅要有合理的风险评估,力求避免受试者暴露于过多风险或参与开发性的高危试验,也迫切要求注重研究的科学价值及社会效益。


如果AD研究仅纳入那些有知情同意能力的部分受试者,进行试验的样本将很可能不具有广义人群代表性,相关结论也不能外推至其他区组人群,这在一定程度上削弱了研究的外在效度。


2.2 尊重受试者作出同意/反对抉择原则

针对那些可能被纳入试验但缺乏知情同意能力的成年受试者,研究者需充分尊重其自主决策的权利,给予其相应同意参与或拒绝参与的选择。然而,对于参与试 验的受试者,认知障碍相关研究语境下同意/反对的定义目前备受争议,如AD疾患本身病况的干扰及其引起的决策层面的抵触等。为此,“同意”可概括为“一个针对参与研究程序选项作出肯定的协议,该协议允许以口头表达或非语言暗示参与等形式来实现,贯穿在受试者参与试验的初始阶段及研究过程的任何环节”;“反对”则可概述为“受试者根据口头或非语言提示性方式,对参与试验研究程序作出拒绝参与的抉择,同时受试者对其不赞成的决定有权不作任何解释”。其次 ,“受试者可以同意参与某些试验程序,也保留不参与某些流程的权利”。然而,仅依据尊重受试者作同意/反对的抉择,并不能对那些参与试验却缺乏知情同意能力的受试者进行有效可行的保护,这个过程需考虑知情同意层面的决策授权代理,综合衡量。


2.3 研究批准审核原则

尽管或许有的代理人员及机构获授必要裁决的权利,在一定范围内可决定受试者是否参与试验研究,但是对于大于最小风险的研究或不具直接受益前景的开发性试验,亟需采取必要措施予以特殊的保护,如限制某些与患者认知决策能力相关研究类型。其次,。如有学者提出 伦理委员会审议上述项目时,可参考两步风险评估模式。


其一,“针对与受试者潜在受益相关的研究要素,可进行全面综合的风险评估”。


其二,“针对那些对受试者不具有直接受益的研究要素,在风险测评时其程度不可大于最小风险,且此类风险可经由当前所获取的科学知识进行合理平衡”。


另外,针对无知情同意能力的受试者,可综合评估其必要性要求及主体条件资格。必要性要求,指“纳入试验的对象,必须是知情同意决策能力缺乏的受试者,因此类人群参与对该研究必不可少”。主体条件资格,指“纳入认知功能受损的受试者进行试验研究,其前提须考虑到相配套的条件,即为受试者在缺乏抉择能力情况下提供相应措施,对相应的风险/受益阈值进行综合权重。


2.4 研究预先指示与患者偏好预测

即使某些限制性试验类型最终允许纳入认知能力受损的患者,其过程仍存在不少争议性问题。如果患者符合此类试验的入组资格,将其纳入研究对受试者来说是否为最佳选择?当授权代理的人员或机构面临此类判断时,研究预先指示与患者偏好预测可为辅助决策提供参考依据。


首先,患者在出现认知障碍之前,或许已对某些特定类型的研究作出同意/反对的决定、患者可承受风险/受益权重以及已有患者表现痛楚或抗拒时需采取的配套措施等。当前痴呆临床研究取得了一定的进展,如疾患发病率的飙升、根据基因遗传、病理标志物相关数据对早期疾患风险检测的能力等,这在一定程度上促进相应的研究预先指示进程。鉴于此类研究预先指示存在随访更新偏低、代理抉择人员在为能力缺失患者决策时备受困扰等问题,有学者研发了患者偏好预测工具,即根据患者性别、宗教信仰等固有特性,创建基于治疗和研究两层维决策体系,并估算相匹配的患者最可能采取的抉择选项。患者偏好预测的估算可辅助代理决策人员及临床医师,为能力缺失患者的试验研究选择提供参考依据。该过程同样需要考虑并维持传统代理决策。尽管代理决策人员在为患者决策过程中被授予必要的裁决权利,但这并非寄望代理决策可高准确度地预测患者本身的抉择选项,而是患者相信他们授权的代理可以辨别哪些决定对患者本身是最佳选择,特别在患者本身决策困惑或无法获取患者稳定可靠的偏好预测的情况下。因此,如果研究过程中代理决策可以体现其固有价值,并且机构伦理委员会对涉及能力缺失患者的相关试验风险程序进行限制性审核,上述针对研究预先指示与患者真实想法预测的困扰将极大降低,由此引申的伦理学问题也可有效解决。


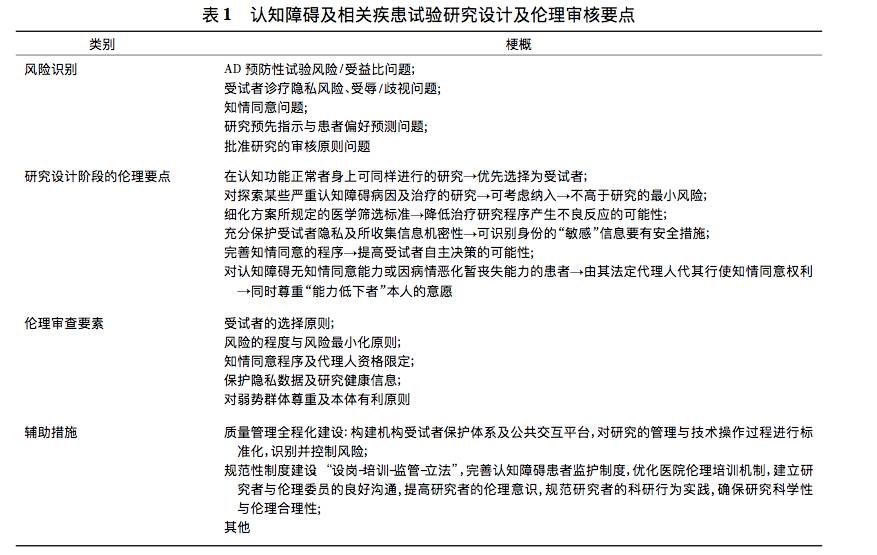
另外,上述方法通常是互补的,如机构伦理委员会可以对涉及认知能力受损患者的研究进行风险评估、合理调整和风险规避,为痴呆病况的患者指派可以信任的代理决策人员或机构进行抉择。该过程采取多层维辐合的伦理保护措施(见表1),可以在两者之间力趋平衡,既保证对研究有益的相关试验顺利开展,也可确保充分尊重受试者自主决策的权利,最大化地保障患者的合法权益。 




3、总结


当前不同程度认知障碍的疾患阶段性研究,导致系列不同的伦理学问题,特别关于隐私保障、知情同意及风险受益等受试者保护问题,亟需综合评估,统筹兼顾,以优化伦理决策实践(见表1)。这过程并不仅仅涉及医学研究与卫生保健的决策,还包括所有牵涉其中的如潜在受试者、临床医师、研究者及社会公众等所致影响效应,都需要全面权重评估;亟需从研究科学性与伦理合理性层面进行综合分析,在维持试验研究有序开展的同时,采取特殊措施对认知障碍弱势受试者的权利进行最优化的保护;同时有必要兼合跨学科多层维专业知识,从伦理、法律、经济、,展开深入广泛的社会探讨。


志谢:感谢药学研究领域王宁生教授及伦理研究领域梁兆晖老师、王璐老师等专家给予的指导帮助! 



作者:

曾令烽,王奇(广州中医药大学临床药理研究所,广州中医药大学第二附属医院(广东省中医院))

刘军,潘建科,曹倩,李晓彦

曾星,梁伟雄(广州中医药大学第二附属医院(广东省中医药))

曹烨(中山大学附属肿瘤医院临床研究部/药物临床试验机构)

包文虎,关梓桐(世界中医药学会联合会伦理审查委员会)

朱黎婷(中国科学院科技战略咨询研究院)

选自:中国新药杂志 2016 年第 25 卷第 24 期 2793-2798

专业连接你我,分享触手可及

good good study , day day up!


END



友情链接

Copyright © 2023 All Rights Reserved 版权所有 北京物流信息联盟