北京物流信息联盟

SAP PLM知识普及

2022-07-26 08:09:13


过去几年,中国企业的信息化建设在ERP、WMS上投入巨大,却往往忽视了PLM的建设。事实上,企业的PLM系统,无论是应用重要程度,还是复杂度和投入金额上,都不亚于ERP系统。因为它关系到产品的全生命周期,是我们企业中最重要的资产之一。

 

 

产品生命周期管理(PLM)概念是从汽车、机械等离散制造行业的PDM发展而来,PLM对企业的收益是加快产品从创意到上市(Idea to market)的速度,加快产品上市盈利周期(Time to Profit),主要包含四方面概念:


  • 产品开发数据:数据对象包括图纸/文档、零部件信息、BOM、工程变更等,亦即传统PDM

  • 研发项目:通常以研发项目管理,整合开发过程的文档、活动,项目对象与产品开发数据对象关联

  • 产品生命周期数据视图:研发、试制、批量生产的工艺设计以及维护阶段的产品数据转换、技术状态(配置管理)

  • 与供应商协同,早期寻源;生命周期成本管理


 

SAP PLM方案模块包括:项目管理、图文档管理、BOM管理、工程变更管理、CAD集成与产品可视化、工作流管理、权限控制。


 

一,项目管理-系统框架



每个阶段的项目任务可以分配给角色或直接分配到项目组成员



二,图文档管理-文档管理系统(DMS)

  • 自动编码

  • 文档结构管理

  • 版本管理

  • 文档属性定义及文档检索

  • 与外部系统的标准接口

  • 灵活的对象链接 (项目, 活动, BOM, 材料, IPPE...)

  • 工作流审批

  • 集成的CAD,OFFICE浏览工具

  • 基于WEB的文档/目录共享

  • 文档模板

 

所有的文档存储唯一且集中(KPRO). 可以根据需要划分不同的存储区域,信息无冗余,快速搜索,集中地数据访问、授权和版本控制



 

支持模糊查询和条件查询

 

文档审批与工作流集成


 

三,BOM管理

 

 

 

 

  • SAP提供了非常强大的配置化BOM管理平台,可以预先定义带有所有替代件的完整BOM结构和结构的配置关系,在收到配置需求后可以快速形成相应的配置BOM

  • SAP支持界面化的结构编辑,并且提供形象的BOM批注功能,通过不同的颜色区分BOM的增加、删除和修改

  • SAP支持BOM的多用途或多视图,并且在传统的ERP中就可以进行BOM对比


支持直接从设计到产品结构转化

Product Structure (cDesk View)-》CAD Desktopwith CAD System-》Publishing the result of the design process to Product Structure


 

四,工程变更管理




  • 变更历史纪录

  • 变更文档管理

  • 数据一致性

  • 工作流支持




 

五,CAD集成与产品可视化



  • SAP Visual Enterprise可以实现CAD模型的轻量化转换,

  • 支持多种类型文件浏览,目前支持近200多种格式的数据文档



  • 支持2D/3D CAD图纸

  • 转化轻量化文件

  • 允许对文件进行测量、动态迫切、旋转、批注

  • 将红笔圈注信息作为附加文档保存,充分保存原件不被破坏

  • 通过 layer 的方式对红笔圈注的信息进行访问。

  • 利用浏览器可以对三维模型等图档提供装配、缩放、平移功能

  • 支持转换为PDF等格式文件,满足打印输出需求。




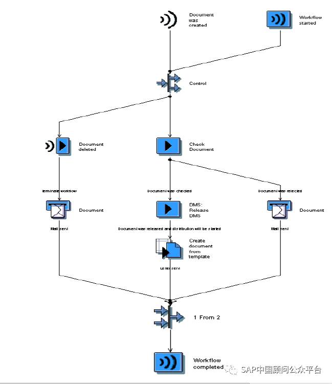
六,工作流管理与权限控制


工作流管理

  •  SAP的Workflow支持图形化的流程编辑和定义

  •  SAP可根据流程分类定义相应的流程模板和历史版本控制功能

  •  支持在流程模板中预定义各种角色、和特定用户

  •  流程发起后,会根据预定义的用户进行流转

  •  SAP的工作流中的注释功能可以方便流程参与者输入流程审批意见

  •  支持与邮件系统进行集成,定义各种流程管理的策略,在流程执行节点出现延期或其他风险后,通过邮件通知相关方

  •  SAP工作流支持流程转移、委派其他人等操作,每一步操作都会记录在系统中


 

权限控制

  • 灵活定义用户、角色的访问权限。提供对于某一对象和对象类型的访问权限控制手段。可根据工作流对流程执行者自动设置动态权限

  • 系统应支持针对不同用户群的数据对象不同属性字段访问控制功能,使不同的用户在查看相同的数据对象时,能且只能获得相应的信息





 

七,SAP PLM解决方案带给客户的价值

 

  •  管理所有研发阶段产品的相关数据、过程(文档,产品零件库,工作流程、审批与发放过程、设计更改过程)和资源的一体化集成管理;

  •  在设计、制造计划中给最终用户使用跨整个生命周期的设计图纸文档管理。完全整合进入企业范围的变更和版本变化;

  •  加强通用件产品数据的工程变更的控制,提高BOM和工艺的准确性,并且很好地处理替代件的管理,避免物料冗余和技术数据不一致;

  •  建立研发设计软件CAD系统与SAP PLM的充分集成, 时时发布最新的设计数据到各职能部门工作坏境中, 设计人员可以从PLM系统中检入检出CAD文件, 并在PLM系统中对CAD三维模型查看, 缩放,动态剖切,批注等功能

  •  建立一套权限管理机制和数据安全保障策略,支持根据图档数据的类型差异和组织方式的不同进行权限的设置和管理,根据图档数据的状态进行权限的设置和管理,并对工作流程中的图档数据的状态进行权限的设置和管理,提供灵活有效的数据存储、数据传输安全保密手段,具有文档数据库自动备份功能。



八,成功案例-宁波华翔


CSUA中国SAP用户协会年度会员大会  金龙出海奖


宁波华翔汽车零部件研发有限公司用SAP PLM 解决方案来优化和完善研发管理体系与产品数据管理体系,以缩短研发周期、降低研发成本(物料、人力、资源)、发展战略产品,加快市场响应速度。

 

  • 宁波华翔汽车零部件研发有限公司是宁波华翔集团下属的全资子公司,主要从事汽车零部件和模具的设计、制造和销售;与汽车和模具相关的新材料的研究、开发。

  • 项目主要实施内容为:CAD-SAP PLM集成与CAD可视化、文档管理、产品结构管理 BOM管理、工程变更、零部件分类管理、工作流管理、SAP VEG - SAP Visual Enterprise Solution(主要由三个软件组成:1)SAP Visual Enterprise Generator;2)SAP Visual Enterprise Author;3) SAP Visual Enterprise Viewer)。





如果有其他问题或希望针对PLM 进行更多讨论,这里有资深的PLM顾问和应用客户,请扫码加以下微信群。








【SAP PLM闲聊群】全国顾问、用户、企业之间互动,内部交流,如100人已满,请先加好友 “ saprain ”, 邀请入群。






--生命苦短,虹满人间

SAP第一知识分享平台 :   十万顾问都关注的专业平台

欢迎实名互粉,商务合作,投稿洽谈。想爆料或各种合作,请发邮件至105087631@qq.com或关注微博@SAP虹,微信:saprain私信留言。


了解更多详情请关注公众微信号【SAP中国顾问公众平台,扫描下方二维码或长按识别二维码参与互动。


友情链接

Copyright © 2023 All Rights Reserved 版权所有 北京物流信息联盟