北京物流信息联盟

并购标的为网游企业的收入确认原则专题研究

2021-08-10 11:09:03


好消息好消息,转发有奖!即日起,在朋友圈分享小兵研究”或者投行小兵”公众号的文章,即可获取抽奖机会。每个月我们将会抽取三位幸运读者,各送出一本“投行小兵”系列书籍,助您掌握投行兵法!

参与方式:转发文章至朋友圈,发送转发截图以及微信ID至邮箱xiaobingchoujiang@126.com


2016 年过会的近 50 家并购重组方案中涉及到标的公司为网游企业的有 5 家, 然而无一例外这五家为网游企业的标的公司的收入确认问题在证监会的反馈意见中皆有关注。


考虑到网游行业的行业竞争激烈、产品生命周期短、研发团队不稳定、并购重组交易频 繁、数据高度网络化、收入来源于虚拟化等若干方面因素;


该行业企业的财务舞弊风险较高, 而其财务造假的最频繁方式便是在收入确认上做文章,这也从会上对此类问题的关注上可见一斑。


本文对这 5 家网游标的公司的收入确认时点、依据、方法等方面进行横向对比分析以及从产业链上做纵向分析,意图剖析出网游行业公司收入确认的特点、收入确认方面存在的风 险、证监会对此关注的重点以及如何回复的要点等问题。


一、案例概述 



1、炎龙科技(升华拜克并购标的)


游戏收入确认原则 


注:炎龙科技是以当月充值流水确认收入(玩家在当月的每一笔充值都会被确认为收入)

理由:玩家所充值的金额即使未在游戏中消费也不会退还,所确认的收入不会存在重大的不确定性。因此收入确认时点及确认依据符合《企业会计准则》相关规定。 


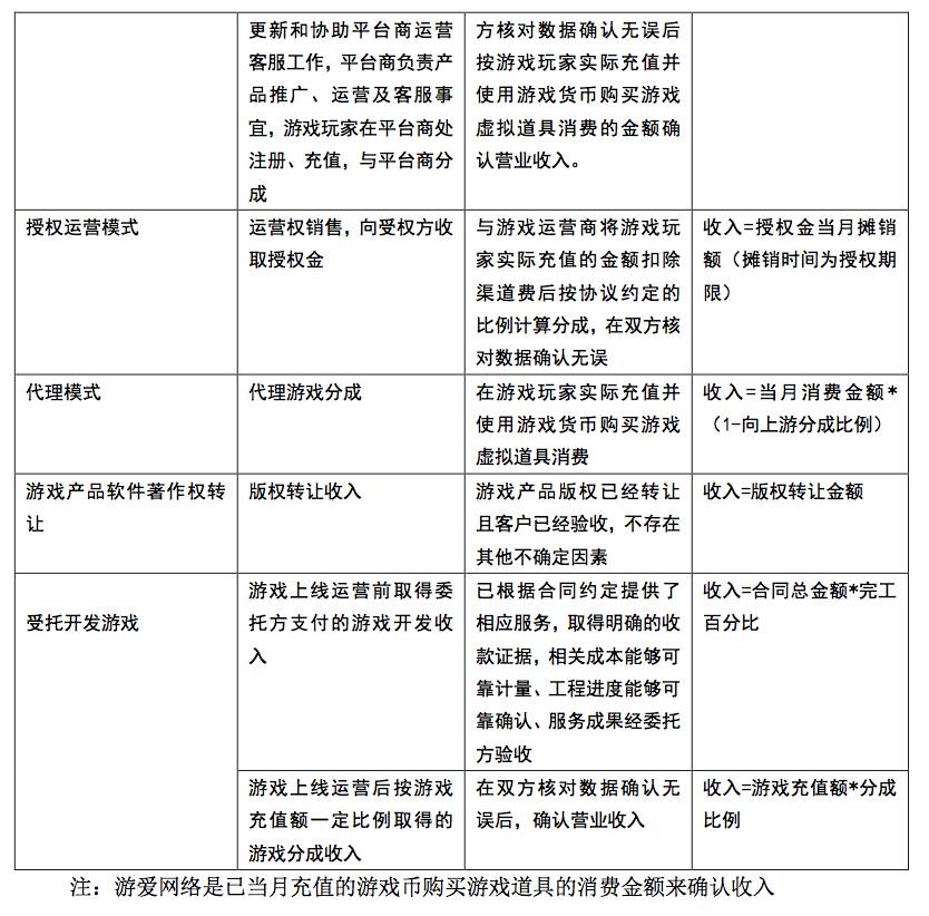
2、游爱网络(天舟文化并购标的)


收入确认原则 


3、完美世界(完美世界并购标的) 



4、杭州哲信(浙江金科并购标的)


经营模式:主要以支付版权金、买断金或者CPS的方式向游戏开发商买断游戏版权或者 获得游戏版权授权使用;


收入确认:与支付服务商(主要为三大电信运营商结算平台以及与运营商有合作关系的SP服务商结算平台)按月对账并确定需结算的金额。


具体来讲,标的公司在收到支付服务商 提供的含有信息费和基于双方协议约定而确定分成金额的对账单后,根据其自身的后台数据进行核对。经双方确认无误后,以经双方确认的结算对账单进行结算,确认收入。 


5. 苏州美生元(帝龙新材并购标的) 



二、对比分析 



由上表可见,三家网游企业的收入确认时点并不相同,显然完美世界的收入确认时点更符合经济实质,但仔细分析炎龙科技与游爱网络的市场定位与产品定位则能够一定意义上解释其收入确认时点选择的合理性


注:由于杭州哲信与苏州美生元主营手机客户端游戏,一般通过电信运营商或者其他发行商平台推广与代理,并不与玩家直接接触,故在收入确认时点的对比分析中暂不考虑。 


 炎龙科技收入确认时点的理由:


1、自 2014 年起公司逐步降低平台运营业务,主要业务为自研游戏及游戏代理,并不是直接面对游戏玩家的游戏运营商,公司的收入主要来源于版权出售及游戏代理


公司制定收入确认的会计政策中可不予考虑游戏玩家的充值消费情况、道具使用及后续服务情况,主要考虑与游戏运营商间的分成协议。


2、收入来源于与运营商间的分成协议,则主要看运营商这边如何确认收入时点,同时对于运营商来说游戏玩家充值后的金额不管玩不玩都不会退回,所确认的收入不会存在重大的不确定性,因此收入确认时点及确认依据符合《企业会计准则》相关规定。


 游爱网络收入确认时点理由:


1、游爱网络主要产品定位为手机游戏,手游类游戏的游戏道具使用周期通常较短,游 戏整个的生命周期也较短,因此其将玩家充值游戏币在游戏币购买游戏道具时确认收入具有一定合理性 。


三、产业链分析


网游行业产业链 

1、游戏开发商收入来源 



2、游戏发行商收入来源 



3、游戏代理商收入来源 



联合运营模式下的收入确认时有两种收入确认方法:总额法和净额法


总额法:以收入总额确认收入,将分成款确认为成本


例如:完美世界在这两个运营模式下均构成主要责任方,收入应按照来自于最终玩家的收入总额确认。该等平台收取的分成款则确认为成本入账。


净额法:以玩家充值并消费总额扣减给研发商的分成款后的收入净额确认收入


例如:炎龙世界在代理发行《Call of Chaos》时,公司分成收入=当月充值流水*(1-70%), 显然以充值流水的扣减向上游开发商分成后的收入净额确认收入。采用净额法计算收入时,其得出的产品毛利率会高于总额法


四、证监会关注重点与反馈问题回复要点



五、总结


由上表可以看出证监会关注的主要有如下几点:


1、 网游公司收入确认的时点、依据及合理性


收入确认方法是否与企业运营模式相匹配,确认时点是否是玩家一充值或者充值买装备就确认收入,对与跨期收入与虚拟游戏币游戏装备赠送的会计处理等。


2、 收入确认的匹配情况 


各运营模式下服务器数量、游戏用户充值金额、消费金额、收入确认金额、 经营活动现金流入和递延收益的匹配情况,应收账款与收入确认的匹配情况。


3、 收入(充值流水)的真实性核查


是否存在人工伪造玩家IP,人工篡改充值数据等。


问题1回复要点总结:


1、玩家充值时计“预收账款”;2、玩家消费(买装备)时 “预收账款”转“递延收益”;3 玩家使用消费的游戏装备时按照游戏玩家购买的不同类型道具消耗类型分期摊销确认收入 


问题 2 回复要点总结: 



如上图分运营模式、分产品种类将各产品的服务器数量、用户充值金额、消费金额、收入金额、经营活动现金流入和递延收益列示,以显示其对应的匹配关系;


上述所对应的匹配关系有 :


1、服务器数量变动趋势与游戏用户充值变动趋势一致,服务 器台数与游戏用户充值匹配;


2、游戏用户充值与分成金额匹配 


3、经营活动现金流入=本期 营业收入额+税金+上期末应收账款余额-本期末应收账款余额+本期末递延收益余额-上期末 递延收益余额+本期末预收账款余额-上期末预收账款) 


问题 3 回复要点总结:


对收入(充值流水)的真实性核查主要应用IT系统审计进一步审计程序结合的方式


1、IT 系统审计: 


网游企业游戏的运营高度依赖于游戏网络系统,收入确认及结算的基础数据也均来源于网络系统。所以,在执行网游企业收入审计时,应当以 IT 审计为基础;


具体包括:针对 IT 整体系统的审计,包括 IT 系统控制环境有效性、系统数据真实与准确性、业务系统与财务系统的信息传输准确性等;


针对 IT 系统在开发、变更,IT 运行过程中的安全、维护等四个方面的审计,如付费与免费玩家的区分、游戏数据是否存在可修改缺陷、系统授权体系是否有效等。


2、进一步审计程序:


在完成 IT 审计并确认网游企业的业务系统安全且运行有效的情况下,可重点采用检查、 函证、分析等通常审计程序对收入数据的真实、完整性进行进一步审计。主要包括:


检查程序:包括确认企业游戏运营模式与行业角色、道具类型、收入确认分期、会计估计等;


函证程序:对银行、重大的联运或代理方的函证等;


分析程序:各运营模式下的收入金额、充值金额、消费金额的趋势是否正常,玩家总体 数据及大金额付费玩家的个体数据与行为分析等;


其他程序:根据实际审计情况及发行,确认是否需要进行其他程序如员工充值检查、IP地址检查、大金额付费玩家访谈等; 


小兵的案例分析,仅为一家之言,欢迎大家积极留言发表自己的看法、共同探讨。另外,我们也开通了微信交[fú]流[lì]群,如想加入请添加工作人员燕子(微信ID:wessy1958)为好友,并备注入群信息。一群人比一个人,看得更远、走得更快,期待着你的加入!


本月热门文章

员工持股及股权激励的相关法规

医药企业IPO:经销商和商业贿赂核查步骤总结


▼ ▼ ▼

获取小兵研究精华历次合集


获取2017年1月-6月否决案例分析合集

请将名片发至邮箱 xbyjjh@126.com

加入小兵研究

请将简历发至xiaobingyanjiu2017@126.com

友情链接

Copyright © 2023 All Rights Reserved 版权所有 北京物流信息联盟